高中地理中图版 (2019)选择性必修2 区域发展第二章 区域发展本章综合与测试课后练习题
展开一、选择题(每小题2分,共50分)
长江三角洲都市经济圈最初由上海、无锡、苏州、常州、扬州、泰州、南京、镇江、南通、杭州、宁波、舟山、绍兴、湖州、嘉兴、台州16个城市组成,以约占全国1%的面积,6%的人口,生产出约占全国19.5%的生产总值,成为继纽约经济圈、北美五大湖经济圈、东京经济圈、巴黎经济圈、伦敦经济圈之后的第六大经济圈。现已纳入了30个城市,是名副其实的中国经济引擎。读图,回答1~2题。
1.长江三角洲地区主要包括哪些省区( )
A.上海市、江苏省北部和浙江省南部
B.上海市、江苏省南部和安徽省北部
C.上海市、安徽省南部和浙江省北部
D.上海市、江苏省南部和浙江省北部
2.我国长江三角洲地区、美国五大湖地区、日本关东地区、德国中部及英国中部五大城市群的共同点是( )
A.都位于沿海地区
B.都具有丰富的资源和能源优势
C.都具有相同的规模
D.都具有发达的交通运输条件
1.D 2.D [第1题,长江三角洲地区主要包括上海市、江苏省南部和浙江省北部。第2题,我国长江三角洲地区、美国的五大湖地区、日本关东地区、德国中部及英国中部五大城市群都分布在沿河或沿海地区,交通便利。]
长江三角洲地区是我国城市化发展水平较高的区域。城市化发展的动力受到多种因素的影响,各因素所起的作用强弱不同。图1、图2分别为长江三角洲部分区域城市化水平示意图和城市化动力强度比较图。据此完成3~4题。
图1
图2
3.图1所示地区城市化水平的空间分布特征为( )
A.南高北低
B.南北最低,东西最高,中间次之
C.东高西低
D.从东南向西北递减
4.目前,苏州、南通、杭州、南京城市化的动力差异表现为( )
A.区位交通条件对苏州城市化发展影响较小
B.南通城市化的主导力量是农村工业化
C.南京市的外资吸引力小与区位交通条件差有关
D.杭州的优惠政策对城市化发展影响不大
3.B 4.A [第3题,从图1中的图例可知,图中所示地区城市化水平的空间分布特点是分布不平衡,南北最低,东西最高,中间次之。第4题,从图2中可以看出,区位交通条件在四个城市中对苏州的影响最小,对苏州本身而言,五个因素中动力最小的也是区位交通。]
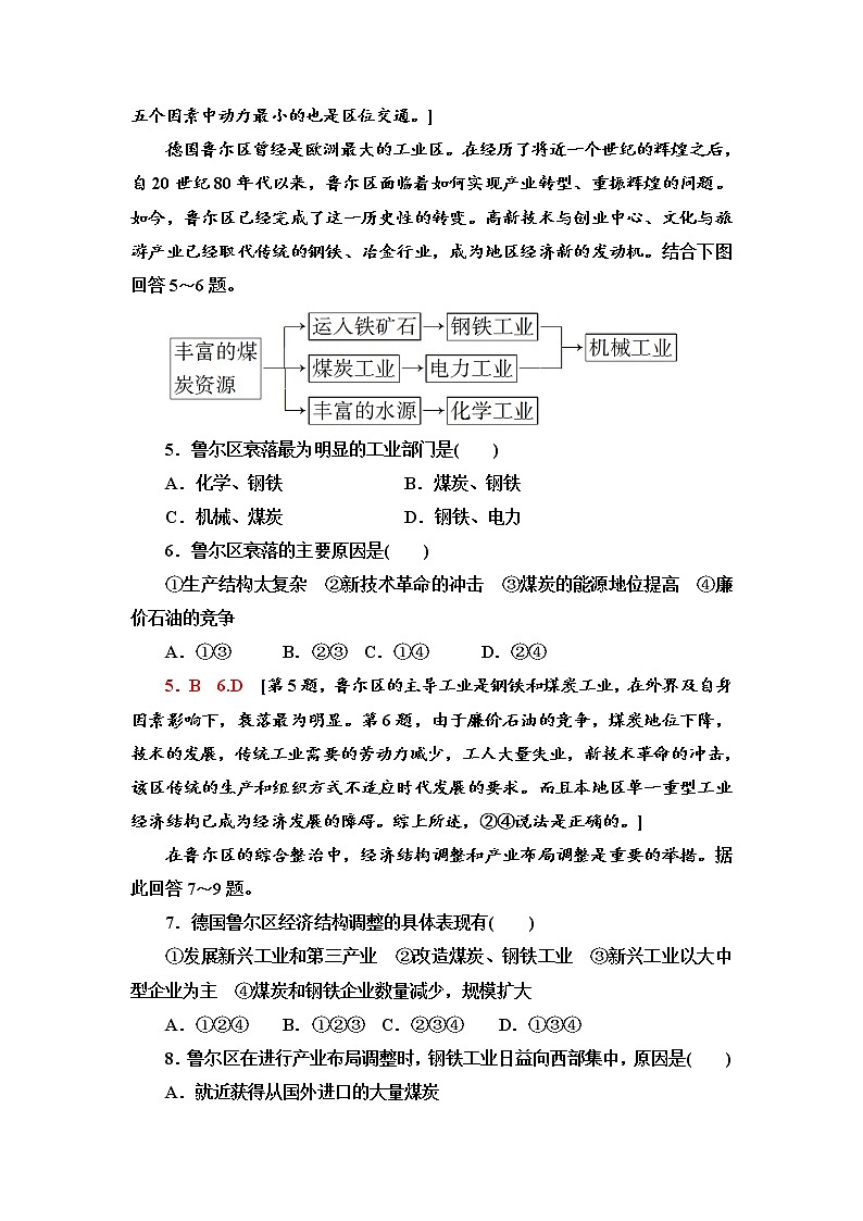
德国鲁尔区曾经是欧洲最大的工业区。在经历了将近一个世纪的辉煌之后,自20世纪80年代以来,鲁尔区面临着如何实现产业转型、重振辉煌的问题。如今,鲁尔区已经完成了这一历史性的转变。高新技术与创业中心、文化与旅游产业已经取代传统的钢铁、冶金行业,成为地区经济新的发动机。结合下图回答5~6题。
5.鲁尔区衰落最为明显的工业部门是( )
A.化学、钢铁 B.煤炭、钢铁
C.机械、煤炭D.钢铁、电力
6.鲁尔区衰落的主要原因是( )
①生产结构太复杂 ②新技术革命的冲击 ③煤炭的能源地位提高 ④廉价石油的竞争
A.①③ B.②③ C.①④ D.②④
5.B 6.D [第5题,鲁尔区的主导工业是钢铁和煤炭工业,在外界及自身因素影响下,衰落最为明显。第6题,由于廉价石油的竞争,煤炭地位下降,技术的发展,传统工业需要的劳动力减少,工人大量失业,新技术革命的冲击,该区传统的生产和组织方式不适应时代发展的要求。而且本地区单一重型工业经济结构已成为经济发展的障碍。综上所述,②④说法是正确的。]
在鲁尔区的综合整治中,经济结构调整和产业布局调整是重要的举措。据此回答7~9题。
7.德国鲁尔区经济结构调整的具体表现有( )
①发展新兴工业和第三产业 ②改造煤炭、钢铁工业 ③新兴工业以大中型企业为主 ④煤炭和钢铁企业数量减少,规模扩大
A.①②④ B.①②③ C.②③④ D.①③④
8.鲁尔区在进行产业布局调整时,钢铁工业日益向西部集中,原因是( )
A.就近获得从国外进口的大量煤炭
B.就近将工业废水、废弃物排入莱茵河
C.就近获得通过莱茵河进口的铁矿石
D.便于得到充足的水源供应
9.针对区域突出的环境问题,该区域所采取的措施是( )
A.大力发展新兴产业B.植树造林,保持水土
C.合理利用水资源D.关闭所有煤炭和钢铁企业
7.A 8.C 9.A [第7题,优化产业结构,发展新兴工业和第三产业,调整企业生产规模,改善环境等都是资源型工业地域转型发展的共同性措施,其中新兴工业以中小型企业为主。第8题,鲁尔区将钢铁工业日益向西部集中,主要是为了就近获得通过莱茵河进口的铁矿石。第9题,鲁尔区的环境污染很严重,如水污染和大气污染等。鲁尔区进行了改造,如调整产业结构,发展科技,大力发展第三产业和新兴产业。]
内蒙古的鄂尔多斯地区太阳能、煤炭和天然气丰富,并有望成为世界级的新型煤化工基地。据此回答10~11题。
10.关于鄂尔多斯地区重化工业发展的区位条件,分析正确的是( )
A.煤炭丰富,适宜建设坑口电站,为重化工业发展提供充足能源
B.地理位置适中,紧邻东北亚市场
C.水陆交通便利
D.化工产业基础好,科技力量雄厚
11.内蒙古自治区开发太阳能资源的区位优势有( )
A.太阳能资源丰富
B.开发利用技术水平高
C.西北地区电力市场广阔
D.制造业基础雄厚
10.A 11.A [第10题,从图中可以看出,该地区煤炭、天然气等能源资源丰富,为重化工业的发展既提供了丰富的化工原料,又提供了充足的能源。第11题,该地区距海较远,受海洋影响小,降水稀少,晴天多,光照条件好,太阳能资源丰富。]
资源枯竭型城市是指矿产资源开发累计采出量已达到可采储量的70%以上的城市。资源型城市必然要经历建设、繁荣、衰退、转型、振兴或消亡的过程。因此,资源枯竭型城市的经济转型是个世界性的难题。据此完成12~13题。
12.资源枯竭型城市存在的问题是( )
①环境污染严重 ②产业结构单一 ③城市化速度过快 ④失业率高
A.①③④ B.①②③ C.①②④ D.①②③
13.资源枯竭型城市寻找新出路可以采取的措施是( )
①优化产业结构,加快产业升级 ②禁止开采煤炭、石油,寻找绿色替代能源 ③坚持经济发展与资源利用、环境保护相协调 ④大力发展投资少、消耗低、污染小、效益高的产业
A.①③④ B.②③④ C.①②③ D.①②④
12.C 13.A [第12题,资源枯竭型城市存在的问题是传统工业为主,环境污染严重,①正确;以重工业为主,产业结构单一,②正确;城市化速度过快,是虚假城市化,③错误;城市衰落,失业率高,④正确。第13题,资源枯竭型城市寻找新出路可以采取的措施是优化产业结构,改变单一产业结构,加快产业升级,①正确;禁止开采煤炭、石油,会阻碍经济发展,加快城市衰竭,②错误;坚持经济发展与资源利用、环境保护相协调,③正确;大力发展投资少、消耗低、污染小、效益高的产业,④正确。]
下图为我国华北地区某乡驻地及周边部分辖区示意图,经勘探发现图示区域有储量丰富的大煤田。结合图示,回答14~16题。
14.随着对煤炭资源的大规模开采利用,图示区域可能发生的变化有( )
①乡驻地逐渐发展成为新兴的工矿城市 ②经济结构会由以种植业和林果业为主发展为以工矿业为主
③居民数量迅速增加,多从事工矿业和服务业 ④交通状况会有明显的改善,内外联系更加便捷 ⑤生态环境将进一步得到改善
A.①②③④ B.①②③⑤
C.②③④⑤D.①③④⑤
15.图示区域除了通过铁路、公路等直接向外运输煤炭外,还将煤炭转化为电能输出。下列叙述正确的是( )
A.不可以把坑口电站建在①处
B.可以把坑口电站建在②处
C.将煤炭转化为电能输出可以减轻交通运输压力
D.将煤炭转化为电能输出可以减轻当地的环境污染
16.经过几十年的开采,图示区域煤炭资源几近枯竭。为促进区域经济的可持续发展,该区域规划产业结构调整可行的措施有( )
A.优化能源基地工业结构,缩短产业链
B.发展新兴工业和第三产业
C.寻找石油、天然气等替代资源
D.提高农业地位,大面积种植水稻
14.A 15.C 16.B [第14题,资源的开发促进了工矿城市的形成,也使该乡镇的经济结构由以农业为主转变为以工业为主,就业结构也从第一产业向第二、三产业倾斜,工矿业的发展也需要交通得到更大程度的改善;另外,工矿业的发展往往也会造成生态破坏和环境污染。第15题,坑口电站的建设可以缓解运煤的压力但会加重当地的环境污染,故坑口电站应布局在与当地盛行风向(东南风和西北风)垂直的郊外。第16题,煤炭产地在规划产业结构调整时,可优化能源基地工业结构,延长产业链,发展新兴工业和第三产业。华北地区水资源短缺,不适宜大面积种植水稻。]
伊春市位于黑龙江省东北部的小兴安岭,是我国重要的家具生产基地,目前已成为全国资源枯竭城市转型试点。结合所学知识,回答17~18题。
17.伊春市被列为资源枯竭城市的原因是( )
A.煤炭资源枯竭 B.水资源枯竭
C.石油资源枯竭D.可采林木资源枯竭
18.最适宜该市转型发展的产业是( )
A.IT等高新科技产业
B.森林观光等生态旅游业
C.服装加工等劳动密集型产业
D.以风力发电为主的能源工业
17.D 18.B [第17题,“小兴安岭”“重要的家具生产基地”这两个信息均说明伊春市被列为资源枯竭城市的原因是森林的过度采伐。第18题,在产业升级中,应立足于当地的区域特征和优势。当地森林资源丰富,可发展森林观光等生态旅游业。技术没优势,不适合发展IT等高新科技产业。劳动力没有优势,不适合发展服装加工等劳动密集型产业。风力发电优势不明显。]
读我国某生态环境问题分布统计图,完成19~20题。
19.该生态环境问题是( )
A.土地荒漠化 B.水土流失
C.酸雨 D.生物多样性减少
20.为了避免该生态环境问题在我国西北地区愈演愈烈,下列做法可取的是( )
A.大面积植树造林,减少水土流失
B.解决当地群众生活用能问题,严禁乱砍滥伐
C.加快城市化进程,提高人们的生活水平
D.引水灌溉,大力发展农业生产
19.A 20.B [第19题,我国西北各省区深居内陆,远离海洋,降水稀少,气候干旱,加上长期以来人类的过度放牧、过度垦殖、过度樵采等,土地荒漠化严重。第20题,防止土地荒漠化切实可行的措施是保护现有植被,严禁乱砍滥伐。]
读甘肃省某绿洲近年来土地利用变化图,回答21~22题。
21.据图推断,该地新增耕地主要来自( )
A.林地B.草地
C.水体 D.未利用土地
22.这种土地利用类型变化最易导致 ( )
A.土壤侵蚀 B.土壤污染
C.水土流失 D.土地荒漠化
21.B 22.D [第21题,据图判断,草地的负增长最大,即新增耕地主要来自草地。第22题,甘肃位于西北地区,降水少,气候比较干燥。耕地规模扩大会导致植被破坏,灌溉用水增加,进而诱发土地荒漠化现象。]
某中学生态调查小组对我国某地方圆1 000米范围内进行了生态调查,并将其生态状况绘成图。据此回答23~25题。
23.最可能形成该地这种生态特征的人类活动是( )
A.滥采矿产B.过度放牧
C.滥伐森林D.滥垦耕地
24.该生态现象最可能出现在( )
A.云贵高原B.江南丘陵
C.内蒙古高原D.黄土高原
25.针对图中所反映的生态问题,当地宜采取的对策是( )
A.营造防护林B.由畜牧变农耕
C.开辟水源、多打井D.规定一定的载畜量
23.B 24.C 25.D [第23题,读图,在草原区主要的人类活动是放牧,水井周围出现沙地,只能是牧业发展导致过度放牧,大量牲畜在水井处饮水,将草地踏坏,导致草地沙化,这种状况也称斑点状荒漠化,B项对;采矿受矿产分布的影响 ,不会形成以水井为中心的圆形沙地,A项错;图示区为草地,没有森林,C项错;图示区是草地,不是耕地分布区,D项错,故选B项。第24题,云贵高原地表崎岖,降水较多,水井设施少,多溶洞、地下河等,不可能在牧区打水井,A项错;江南丘陵降水丰富,地表河网密布,不需要水井设施,B项错;黄土高原沟壑纵横,土质疏松,植被破坏后易发生水土流失,不会以水井为中心形成沙地,D项错;只有内蒙古高原,地形平坦,草原广阔,是我国主要牧区,片面追求经济效益,可能会过度放牧,导致图示情况发生,C项对,故选C项。第25题,据上题分析可知,该问题产生的原因是过度放牧,因此采取的对策是合理放牧,规定一定的载畜量,禁止超载放牧,故选D项。]
二、综合题(共50分)
26.阅读材料,回答下列问题。(9分)
材料一 塔吉克斯坦是位于中亚地区的内陆国家,经济基础薄弱,产业结构单一,是一个传统的农业国家。其境内矿产资源丰富,采矿业是该国的主要工业部门之一。目前该国积极吸引外资对本国矿产资源进行开发。
材料二 下图为塔吉克斯坦矿产资源分布简图。
(1)该国矿产资源开发的有利条件有哪些?(3分)
(2)水资源短缺是限制该国矿产资源开发的重要因素之一,该问题产生的原因有哪些?试分析解决该问题的对策。(3分)
(3)为加强该国矿产资源的综合开发利用,需要采取哪些措施?(3分)
[解析] 第(1)题,由图文材料可知,该国矿产资源储量丰富、品种齐全,再加上该国政府政策的支持、距离我国消费市场较近等,为该国矿产资源的开发提供了有利条件。第(2)题,该国降水少,但人口的增加和工农业生产的发展对水资源的需求量大,导致该国水资源缺乏,限制了该国矿产资源开发,可通过跨流域调水和提高水资源利用率等来应对该问题。第(3)题,应从延长产业链、提高矿产资源的外运能力、加大对工业“三废”的治理等方面分析。
[答案] (1)储量丰富;品种齐全;政府政策的支持;距离我国消费市场较近等。
(2)原因:该国是中亚地区的内陆国家,降水稀少;人口的增加和工农业生产的发展,对水资源的需求量增加。
措施:实施跨流域调水;加强水资源的循环利用,提高水资源的利用率。
(3)延长产业链,大力发展矿产资源深加工工业;修建公路和铁路,提高矿产资源的外运能力;美化、绿化环境,加大对工业“三废”的治理,减轻矿产资源开发带来的生态环境问题等。
27.下列是我国某地区产业结构变化表及该地区某城市以煤炭为主导产业的产业结构调整模式图,据此完成下列问题。(10分)
(1)比较该地区1978年与2007年的产业结构变化表,该地区产业结构的变化特点是______________________________________________________。(4分)
(2)图中字母A、B分别代表__________、__________工业。(2分)
(3)该城市依托优势资源,调整工业结构,发展循环经济,你认为最适合在该城市布局的工厂是(2分)( )
A.冶炼厂B.电镀厂
C.建筑材料厂 D.轮胎厂
(4)简要分析该地区产业结构调整模式的优点。(2分)
[解析] 第(1)题,通过对该地区1978年与2007年的产业结构数据变化分析,该地区第一产业由20.0%下降到12.8%,出现明显下降;第二产业由64.3%下降到49.6%,但仍然在三大产业中处于主导位置;第三产业由15.7%上升到37.6%,上升幅度大。第(2)题,图中字母A为机械工业提供原料,所以是依托煤炭工业发展起来的钢铁工业。B可以提供木材和造纸工业原料,所以表示森林工业。第(3)题,该城市依托优势煤炭资源,发展的电力、钢铁工业产生大量的固体废物,要发展循环经济,可以利用这些废弃物发展水泥厂、砖瓦厂等建材工业。第(4)题,通过该地区产业结构调整模式分析,产业结构由单一以煤炭为主的经济模式,向煤与非煤并举的多元化方向发展;第三产业的发展优化了产业结构;增加就业机会;循环经济提高经济效益,利于保护生态环境等。
[答案] (1)第一产业比重下降;第二产业比重下降,但依然占据主导地位;第三产业比重大幅上升
(2)钢铁 森林
(3)C
(4)改变单一以煤炭为主的经济模式,向多元化方向发展;优化产业结构;提高经济效益;增加就业机会;保护生态环境。
28.阅读材料,回答下列问题。(15分)
年降水量与林木覆盖率、草地覆盖率间存在密切的相关性。根据年降水量与林木覆盖率、草地覆盖率的对应关系,可以确定林草界线。下面两图分别为年降水量与林草覆盖率的关系图(图A)及我国局部地区年降水量的空间分布图(图B)。
图A
图B
(1)简述图B所示区域天然植被类型的空间分布特征,并说明成因。(5分)
(2)分析甲区域水土流失严重的原因。(5分)
(3)简述甲区域防治水土流失的生物措施。(5分)
[解析] 第(1)题,由图中年等降水量线的分布可知,图B所示区域年降水量东南多、西北少。结合图A可推断植被类型从西北部的荒漠草原向东南部的森林递变。第(2)题,由经纬度可知,该区域位于黄土高原。分析其水土流失的原因,应考虑降水、地形、植被等因素。第(3)题,从甲区域的位置特征看,降水量为400~530 mm,适宜栽培耐旱的草本植物及灌丛;甲区域位于河流支流的发源地,河谷发育,应注意立体开发和治理等。
[答案] (1)年降水量小于400 mm的西北部为荒漠草原地区,水分条件不适宜林木的生长,地带性植被为草原,故草地覆盖率较大。年降水量大于530 mm的东南部为半湿润地区,适宜木本植被生长,故林木覆盖率较高。年降水量为400~530 mm的地区是林草过渡区。
(2)甲区域位于黄土高原,土质疏松,降水季节变化大,夏季多暴雨;开垦历史悠久,植被破坏严重;位于河流上游,沟谷发育,流水侵蚀作用较强,水土流失严重。
(3)栽培耐旱植物;小流域垂直空间注重林、灌、草的合理配置;进行退耕还林(草)的生物工程建设等。
29.读图文材料,完成下列问题。(16分)
材料一 下图为我国黄河流域局部区域简图。库布齐沙漠表面覆盖着由古代黄河形成的深厚冲积物。在3 000年前,库布齐地区森林葱郁、水草丰美、牛羊遍地,到了明清时期,竟演变成寸草不生的“死亡之海”。库布齐沙漠每年向黄河方向推进数十米,向黄河输入大量泥沙。经过30多年的不懈努力,截至2017年9月,库布齐地区已修复、绿化沙漠6 253平方千米,让当地10万农牧民脱困。
材料二 库布齐利用地区光照资源充足的优点,探索出一种治沙新模式——建设光伏产业园区,并实行立体化产业(板上发电、板下种草、板间养殖)模式,实现了光伏产业发展与荒漠化治理的有效融合,综合效益十分显著。
(1)分析库布齐地区演变成“死亡之海”的主要原因。(4分)
(2)分析库布齐沙漠推进过程中给黄河带来的不利影响。(4分)
(3)指出当地大力发展光伏产业对防治荒漠化的好处。(8分)
[解析] 第(1)题,库布齐地区演变成“死亡之海”,既有自然原因又有人为原因。自然原因主要围绕当地的气候变迁及地理位置去分析,该地地处内陆,气候的变化导致干旱,地表蒸发旺盛;临近黄河,地表有深厚疏松的沉积物;邻近沙源地,且风力强劲,导致沙漠蔓延;人为原因主要围绕不合理的人类活动去分析,如过度放牧、毁林开荒等。第(2)题,库布齐沙漠推进过程中给黄河带来的不利影响,主要从“沙与水的融合”去考虑,这种融合会直接导致水质变差、河床变浅、河流改道等。第(3)题,当地发展光伏发电,形成了立体化产业模式。板上发电,可直接获取清洁能源,同时可遮挡阳光,改善土壤的水分条件;板下种草,利于生态环境的保护;板间养殖,可直接提高农牧民收入,牲畜的排泄物又促进了土壤肥力的改善。
[答案] (1)该地深居内陆,降水原本相对较多,气候变化导致降水显著减少,蒸发变强;地表多疏松的沙质沉积物;邻近冬季风的源地,风力强劲;人口迅速增加,人类不合理的活动(如过度放牧、毁林开荒等),使地表缺少植被的保护,荒漠化迅速蔓延。
(2)大量流沙进入黄河,使黄河含沙量剧增,水质变差;淤塞河床,导致洪涝灾害更加频繁;流沙阻塞河道,可能会导致河流改道;荒漠化面积扩大,植被减少,植被涵养水源能力下降,气候变得更加干旱,补给黄河的水量减少。
(3)太阳能电池板可以削减风力,阻挡风沙,还可以遮挡阳光,减少蒸发,改善土壤的水分条件,促进植被生长;发展光伏发电能为当地提供清洁能源,有利于保护当地的植被;发展养殖业,可提高农牧民收入,有利于生态环境的保护。1978年
2007年
第一产业比重(%)
20.0
12.8
第二产业比重(%)
64.3
49.6
第三产业比重(%)
15.7
37.6
高中地理人教版 (2019)选择性必修2 区域发展第一章 区域与区域发展本章综合预测达标测试: 这是一份高中地理人教版 (2019)选择性必修2 区域发展第一章 区域与区域发展本章综合预测达标测试,共12页。试卷主要包含了选择题,综合题等内容,欢迎下载使用。
高中地理人教版 (2019)选择性必修2 区域发展第一章 区域与区域发展本章综合预测课时练习: 这是一份高中地理人教版 (2019)选择性必修2 区域发展第一章 区域与区域发展本章综合预测课时练习,共8页。试卷主要包含了选择题,非选择题等内容,欢迎下载使用。
高中中图版 (2019)第三章 环境与国家安全本章综合与测试课后测评: 这是一份高中中图版 (2019)第三章 环境与国家安全本章综合与测试课后测评,共12页。试卷主要包含了选择题,综合题等内容,欢迎下载使用。

