

还剩3页未读,
继续阅读
所属成套资源:人教部编版九年级上册语文同步精品教案
成套系列资料,整套一键下载
- 九年级语文上册第一单元3乡愁教案 教案 8 次下载
- 九年级语文上册第一单元4你是人间的四月天教案 教案 9 次下载
- 九年级语文上册第一单元任务一尝试创作教案 教案 8 次下载
- 九年级语文上册第一单元任务一学习鉴赏教案 教案 8 次下载
- 九年级语文上册第二单元6敬业与乐业教案4 教案 8 次下载
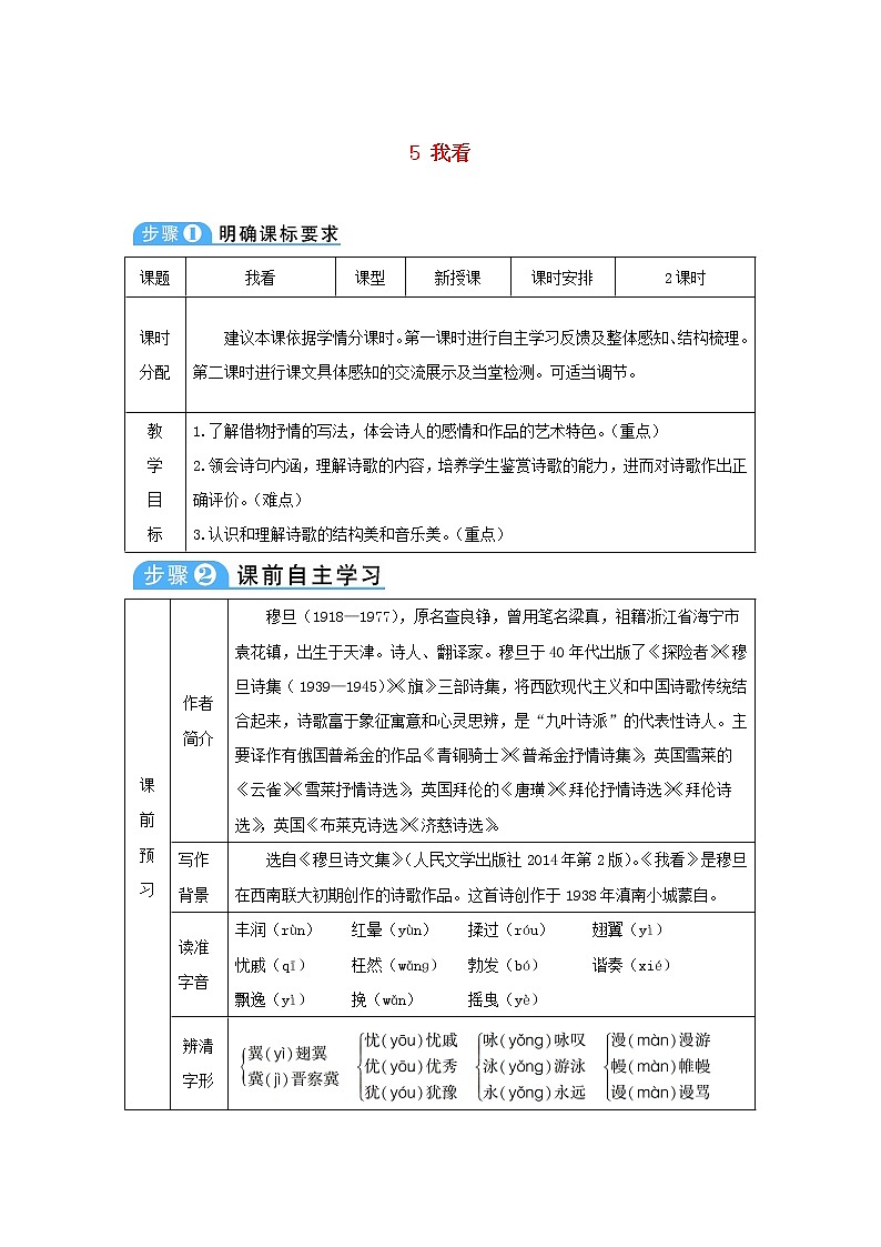
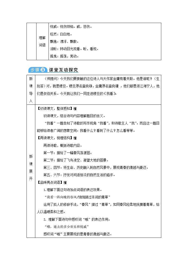
语文九年级上册5 我看教学设计
展开
这是一份语文九年级上册5 我看教学设计,共5页。教案主要包含了初读课文,整体感知,再读课文,梳理结构,品味亮点词语,感悟精彩句子,把握文章主旨,深入研读,探究方法,方法活用,片段作文等内容,欢迎下载使用。
相关教案
人教部编版九年级上册我看一等奖教案设计:
这是一份人教部编版九年级上册我看一等奖教案设计,共5页。教案主要包含了初读课文,整体感知,再读课文,梳理结构,品味亮点词语,感悟精彩句子,把握文章主旨,深入研读,探究方法,方法活用,片段作文等内容,欢迎下载使用。
初中语文人教部编版九年级上册我看教案及反思:
这是一份初中语文人教部编版九年级上册我看教案及反思,共5页。教案主要包含了初读课文,整体感知,再读课文,梳理结构,品味亮点词语,感悟精彩句子,把握文章主旨,深入研读,探究方法,方法活用,片段作文等内容,欢迎下载使用。
人教部编版(五四制)语文九年级上册 5 我看 教案:
这是一份人教部编版(五四制)语文九年级上册 5 我看 教案,共6页。教案主要包含了新课导入,自主预习,合作探究,课堂小结,练习设计,板书设计等内容,欢迎下载使用。
