


西师大版六年级下册统计与概率教学设计及反思
展开6.6.3.2 统计与概率(二)
课型 | 复习课 | 使用教师 |
| ||||||||||||||
主备人 |
| 修改人 |
| ||||||||||||||
教学内容: 小学数学六年级下册P112例2。 | |||||||||||||||||
教学目标: 1.进一步理解平均数、中位数和众数,巩固前面学过的知识。 2.经历自主探索、合作交流的过程,深化理解平均数、中位数和众数的联系与区别,提高根据不同的问题情境选择合理的统计量进行分析决断的能力。 3.增进学生对数学价值的认识,激发兴趣,提升自主探索与合作学习的能力。 | |||||||||||||||||
重点、难点: 1.教学重点:利用相关知识解决实际问题 2. 教学难点:能根据实际情况选择合适的统计量。 | |||||||||||||||||
教学准备: 教学挂图、小黑板、计算器等。 | |||||||||||||||||
教 学 过 程 | |||||||||||||||||
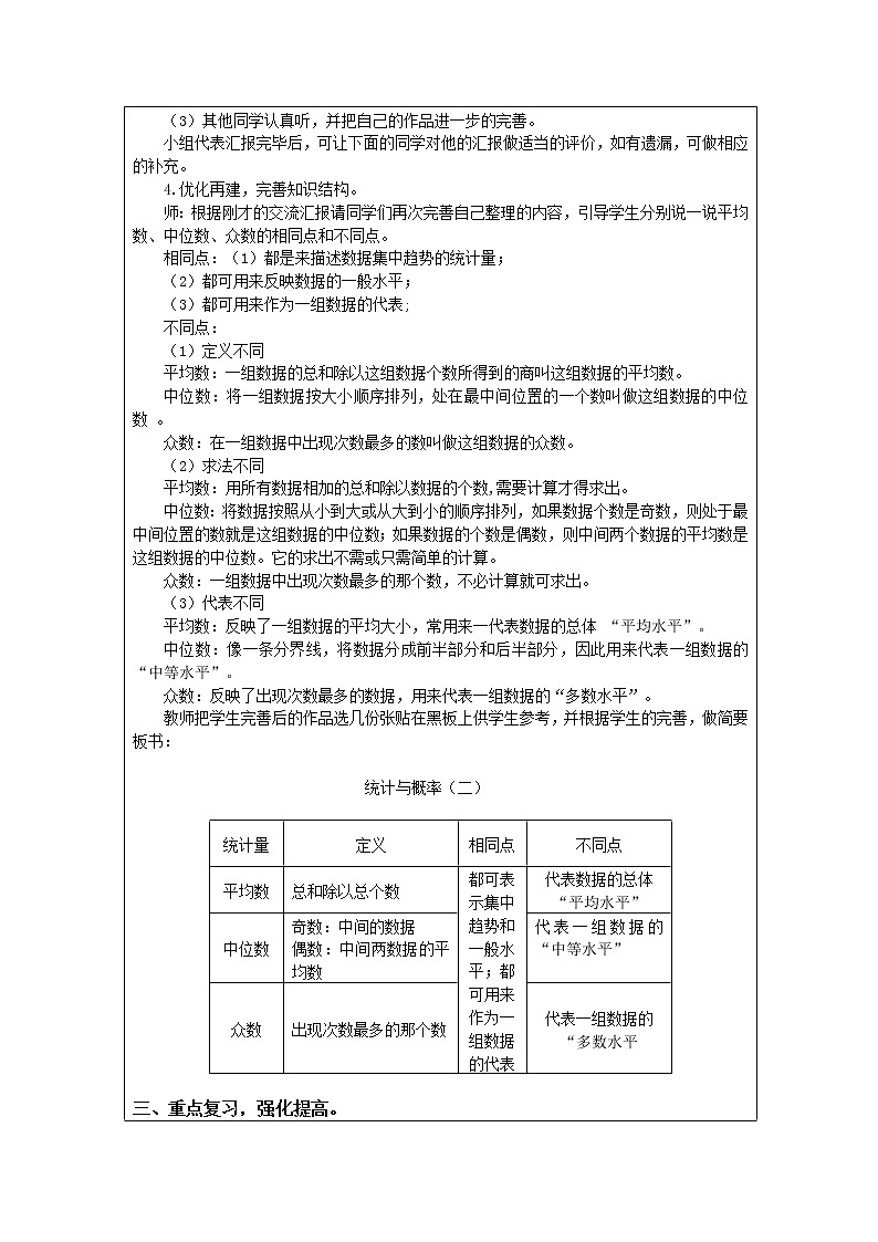
一、复习引入,提示课题。 师:同学们,今天我们进行统计量的复习,说说你学过哪几种统计量? 生:平均数、中位数、众数 师:大家说的很对,接下来就让我们对这部分知识做一个系统的复习。 板书课题:统计与概率(二) 二、回顾整理,建构网络 1.总体回顾。 师:关于统计量你都知道哪些知识? (1)组织学生独立回答. (2)教师做适当评价和补充。 学生可能的回答有:平均数、中位数、众数的概念,特征等。 2.学生自主整理。 师:同学们说的很全面,我们以前学习了这么多关于统计量的知识,现在就请同学们用你们喜欢的方法,把这些知识进行系统的整理下。 (1)独立整理 (2)组内交流。(教师巡视指导,参与小组活动) 3.汇报展示。 师选定几个小组,分别上台汇报展示本组所整理的内容。 要求:(1)汇报时先说一说自己是用哪种方法整理的。 (2)说一说自己都整理了哪些内容。 (3)其他同学认真听,并把自己的作品进一步的完善。 小组代表汇报完毕后,可让下面的同学对他的汇报做适当的评价,如有遗漏,可做相应的补充。 4.优化再建,完善知识结构。 师:根据刚才的交流汇报请同学们再次完善自己整理的内容,引导学生分别说一说平均数、中位数、众数的相同点和不同点。 相同点:(1)都是来描述数据集中趋势的统计量; (2)都可用来反映数据的一般水平; (3)都可用来作为一组数据的代表; 不同点: (1)定义不同 平均数:一组数据的总和除以这组数据个数所得到的商叫这组数据的平均数。 中位数:将一组数据按大小顺序排列,处在最中间位置的一个数叫做这组数据的中位数 。 众数:在一组数据中出现次数最多的数叫做这组数据的众数。 (2)求法不同 平均数:用所有数据相加的总和除以数据的个数,需要计算才得求出。 中位数:将数据按照从小到大或从大到小的顺序排列,如果数据个数是奇数,则处于最中间位置的数就是这组数据的中位数;如果数据的个数是偶数,则中间两个数据的平均数是这组数据的中位数。它的求出不需或只需简单的计算。 众数:一组数据中出现次数最多的那个数,不必计算就可求出。 (3)代表不同 平均数:反映了一组数据的平均大小,常用来一代表数据的总体 “平均水平”。 中位数:像一条分界线,将数据分成前半部分和后半部分,因此用来代表一组数据的“中等水平”。 众数:反映了出现次数最多的数据,用来代表一组数据的“多数水平”。 教师把学生完善后的作品选几份张贴在黑板上供学生参考,并根据学生的完善,做简要板书:
统计与概率(二)
三、重点复习,强化提高。 1. 出示例题。 2.合作交流,探索问题 (1)师:请同学们独立解答第(1)题。 找一名学生回答,集体订正答案。 (2)组织学生独立思考后两小题,然后小组交流汇报。 (3)师对学生的汇报做相应评价,同时明确各题答案。 3.小结。 师:同学们对这部分知识掌握的不错,大家要特别注意求平均数,中位数时计算的准确性。 四、自主简评,完善提高 检测题 1.选择 (1)要表示同学们最喜欢的动画片,应该选取( )。 A.平均数 B.中位数 C.众数 (2)六(3)班有43人,六(4)班有45人,要比较两个班的跳绳成绩,应该选取( )。 A.平均数 B.中位数 C.众数 (3)在演讲比赛中,某个选手想知道自己在所有选手中处于什么水平,应该选取( )进行比较。 A.平均数 B.中位数 C.众数 (4).九位同学比赛投篮,每人投5次,成绩如下:0、0、0、2、2、2、5、5、5。这列数中,众数是( )。 A.0、2、5 B.0 C.没有 2.估一估 (1)在上面这组数据中,平均数、中位数和众数各是多少?你是怎么想的? (2)不用计算,你能发现这组数据的平均数、中位数和众数之间的大小关系吗? (3)用什么统计量表示上面这两组数据的一般水平比较合适?为什么? (教师公布答案,学生校对,同桌互评) 五、归纳总结。 1.谈收获。 师:这节课你都学到了哪些知识? 2.自我评价。 师:你对自己的表现满意吗? 板书设计 | |||||||||||||||||
作业设计 | |||||||||||||||||
基础: (1) 六位同学进行投篮比赛,投进球的个数分别为2,13,3,5,10,3.则这组数据的平均数是( ),中位数是( ),众数是( )。 (2) 路旁一池塘,平均水深1.50米.小明的身高是1.70米,不会游泳,他跳入池塘的结果是( )。 A.一定有危险 B.一定无危险 C.可能有可能无 D.以上答案都不对 2.综合: 1.若一组数据91,96,98,99,X.的众数是96,则平均数是______中位数是_______. 2.数据3,4,5,5,6,7的众数、中位数、平均数分别是_____、_____、_____. 3.下列三组数据:第一组:1,2,3,4,6,8第二组:2,3,5,5,7,9第三组:3,3,2,2,-1,-1.这三组数据的众数分别是多少? 拓展提升: 个体户张某经营一家餐馆,餐馆所有工作人员某个月的工资如下:张某6000元,厨师甲900元,厨师乙800元,杂工640元,服务员甲700元,服务员乙640元,会计820元。 (1) 计算工作人员的平均工资。 (2)计算出的的平均工资能否反映一般工作人员这个月收入的一般水平? (3) 去掉张某的工资后,再计算平均工资,这个平均工资能代表一般工作人员这个月收入水平吗? | |||||||||||||||||
教学反思:
|
4.8.1 植树问题(一)
课 型 | 新 授 | 使用人 |
|
主备人 | 于守义 | 修改人 | 郭 婷 |
教学内容: 人教版义务教育课程标准实验教科书四年级下册第八单元,教材第117页的例1及第118页“做一做”。
| |||
教学目标: 1.使学生理解并掌握“植树问题”的基本解题方法,并能解决一些实际生活中存在的与“植树”有关的问题。 2.掌握“植树问题”的第一种情况是“两端都要种”。 3.培养学生认真审题的好习惯。
| |||
重点、难点: 1.教学重点:掌握“两端都要种的植树问题”的解题方法。
| |||
教学准备: 教学挂图(或小黑板)
| |||
教 学 过 程 | |||
一、创设情境,生成问题 1.猜谜:两棵小树十个杈,不长叶子不开花,能写会算还会画,天天干活不说话。 生:手,或手指。 2.师:伸出左手,每两个手指间夹一枝笔,看看能夹多少枝笔。(笔不够用的可以用其他物品代替) 师:同学们考虑一下,手指的个数与夹住铅笔的枝数有什么关系呢?你能用数量关系表示出手指和间隔数的关系吗? (引导学生思考,引入“间隔数”。指名学生回答,教师相机板书:手指数=间隔数+1) 师:有的人患有多指症,如果他有6个手指,那么可以夹住几枝铅笔?为什么?(5枝,因为六个手指间有5个间隔) 师:如果科学家们要制造出一个一支手能抓10枝笔的机器人,这个机器人一支手需要有几个手指头?(11个,因为11个手指头间才能有10个间隔) 3.师:其实在数学中也有许多类似手指问题一样的数学问题。我们称之为“植树问题”。 (板书课题:植树问题) 二、探索交流,解决问题 1.出示例1 为创建绿色园林城市,学校在100米长的主道一边植树,每隔5米栽一棵 (两端要栽)。一共需要多少棵树苗? 师:大家想一想、画一画、算一算“可能会种几棵?”再用自己喜欢的方式来说明。 (学生独立思考,尝试说明。教师巡视,了解学生的书写情况,并及时指导) 2.互动交流 (1)小组交流 师:同学们想的怎么样了,请把你的种植方法和同桌说一说。 (学生互动交流,在小组内展示自己的种植方法,小组内互相订正) (2)组织全班交流 教师组织各小组推举代表汇报各组方法,并解释其想法。 (3)实践操作,发现规律 ① 引导学生思考:(课件或小黑板出示)大家看,在一段直路上种树,如果两端都种,种树的棵数与树之间的间隔数之间你发现了什么?
(学生会很快发现:植树的棵数比间隔数多1) 师:是的,你们发现的很对。如果把这个发现用一个关系式来表示该怎样写呢?就是怎么得到棵数? 生:植树的棵数=间隔数+1。 生:间隔数=棵数-1。 (板书:棵数=间隔数+1 间隔数=棵数-1) ② 提问: 如果一排共有10棵树,中间会有几个间隔?1000棵树呢? 如果一排树中间有10个间隔,你知道一共有多少棵树?100个间隔? 如果分成n个间隔呢?(生:n+1=棵数) ③ 师:这是学校的植树方案,这个线段图能看懂吗?请你帮助计算一下,小路的一侧共需要多少棵树?
如果有学生只说100÷5=20棵,提问:这个20表示什么?(20个间隔) (板书:100÷5+1=21棵) 师:如果每隔4米种一棵,共需要多少棵树?(100÷4+1=6棵) 3.共同优化,形成结论 (1)师:通过研究这道题,要求共种多少棵树,怎样计算? (可多指出几名学生回答,互相补充,形成结论。) (2)小结:求在一侧植树的棵数(两端都要植)用路长除以间距再加1。用公式表示是:路长÷间隔+1=棵数。
三、巩固应用,内化提高 师:与植树问题相类似的生活问题在身边还有很多,我们一起去看看。 1.学校要在100米长的主道路的一侧安装路灯(两端都安装),每隔20米安 装一盏,一共需要安装多少盏路灯?
师:当题意难以理解时,可以画成线段图来理解,想一想,怎样列式计算?这个安装路灯的问题和刚才学过的植树问题有那些联系? 2.为庆祝六一儿童节,学校要在长72米长的走廊上摆放鲜花,如果每3米放一盆(两端都要放),需要放多少盆花?如果每8米放一盆呢?
3.在长10米的舞台前悬挂汽球进行装饰,每隔1米挂一个红汽球,每两个红汽球中挂一个黄汽球,已知两端都要挂红汽球。共需要多少红汽球,多少个黄汽球?
*4.科学家进行一项实验,每隔5小时做一次记录,做第12次记录时,挂钟时针指向9。问:第一次记录时,时针指向几?
四、回顾整理,反思提升 师:通过这节课的学习你有什么收获?
板书设计: 植树问题
棵数=间隔数+1 间隔数=棵数-1
100÷5+1=21棵
| |||
作 业 设 计 | |||
基础: 1.填一填。 (1)下面的线段有( )个点,共有( )小段,不封闭图形的点数和段数的关系是( )。
(2)在一条长300米的公路两边种树,每隔4米种1棵(两端都要种),这样一共要种( )棵。 (3)如下图,在一条防风带上每隔30米种1棵树,这条防风带共种( )棵树,由此可以 推断出两端都种树时,树的棵树比间隔数( )。
综合: 2.选一选: (1)一个圆形花坛的周长是36米,每隔4米摆一盆花,一共需要( )盆花。 A.8 B.9 C.10 D.11 (2)一座楼房每上一层要16个台阶,小红每天回家要走80个台阶,小红家住( )楼。 A.5 B.6 C.7 D.8 拓展提升: 3.一条走廊长24米,每隔3米放一盆花,走廊两端都要放。一共要放多少盆花?
| |||
教学反思:
|
小学数学人教版四年级下册10 总复习教案及反思: 这是一份小学数学人教版四年级下册10 总复习教案及反思,共3页。
小学数学北师大版六年级上册4 百分数的应用(四)第4课时教案及反思: 这是一份小学数学北师大版六年级上册4 百分数的应用(四)第4课时教案及反思,共5页。教案主要包含了知识回顾,课堂小结,教学板书,教学反思等内容,欢迎下载使用。
数学三年级下册9 总复习精品教学设计: 这是一份数学三年级下册9 总复习精品教学设计,文件包含第9单元第3节《统计与概率》教案设计docx、第9单元第3节《统计与概率》备课解决方案docx等2份教案配套教学资源,其中教案共5页, 欢迎下载使用。
