


2020-2021学年山西省临汾市侯马市八年级下学期期末生物试卷(word版 含答案)
展开
这是一份2020-2021学年山西省临汾市侯马市八年级下学期期末生物试卷(word版 含答案),共26页。试卷主要包含了单选题,填空题,识图分析等内容,欢迎下载使用。
2020-2021学年山西省临汾市侯马市八年级(下)期末生物试卷
一、单选题(在每小题给出的四个选项中,只有一项符合题目要求,请用黑色笔在下面将正确选项的相应字母涂黑。每题2分,共50分)
1.玫瑰是一种经济价值较高的木本植物,人们常剪取其枝条进行繁殖。关于这种繁殖方式,说法错误的是( )
A.属于无性繁殖
B.保持母本的优良性状
C.繁殖速度快
D.有利于植物的变异和进化
2.下列属于有性生殖技术的是( )
A.克隆 B.嫁接 C.试管婴儿 D.组织培养
3.小鸡是由鸡卵的哪一部分发育而成的( )
A.胚盘 B.卵黄 C.卵白 D.系带
4.有些动物具有变态发育的现象,下列既是变态发育又是体外受精的动物是( )
A.蝗虫 B.蟾蜍 C.家蚕 D.鳄鱼
5.下列属于相对性状的是( )
A.狗的黑毛和猫的白毛
B.红果番茄和黄果番茄
C.姐姐的双眼皮和妹妹的小眼睛
D.姐姐的酒窝和妹妹的酒窝
6.如图染色体及基因组成图中,一般属于生殖细胞的是( )
A. B. C. D.
7.人的身体是由一个受精卵分裂发育而来的。成年人体内的细胞数达到了1014个。在从1个到1014个的过程中,体细胞内的染色体数目( )
A.由1条逐渐增加到23条 B.由1对逐渐增加到23对
C.始终是23条 D.始终是23对
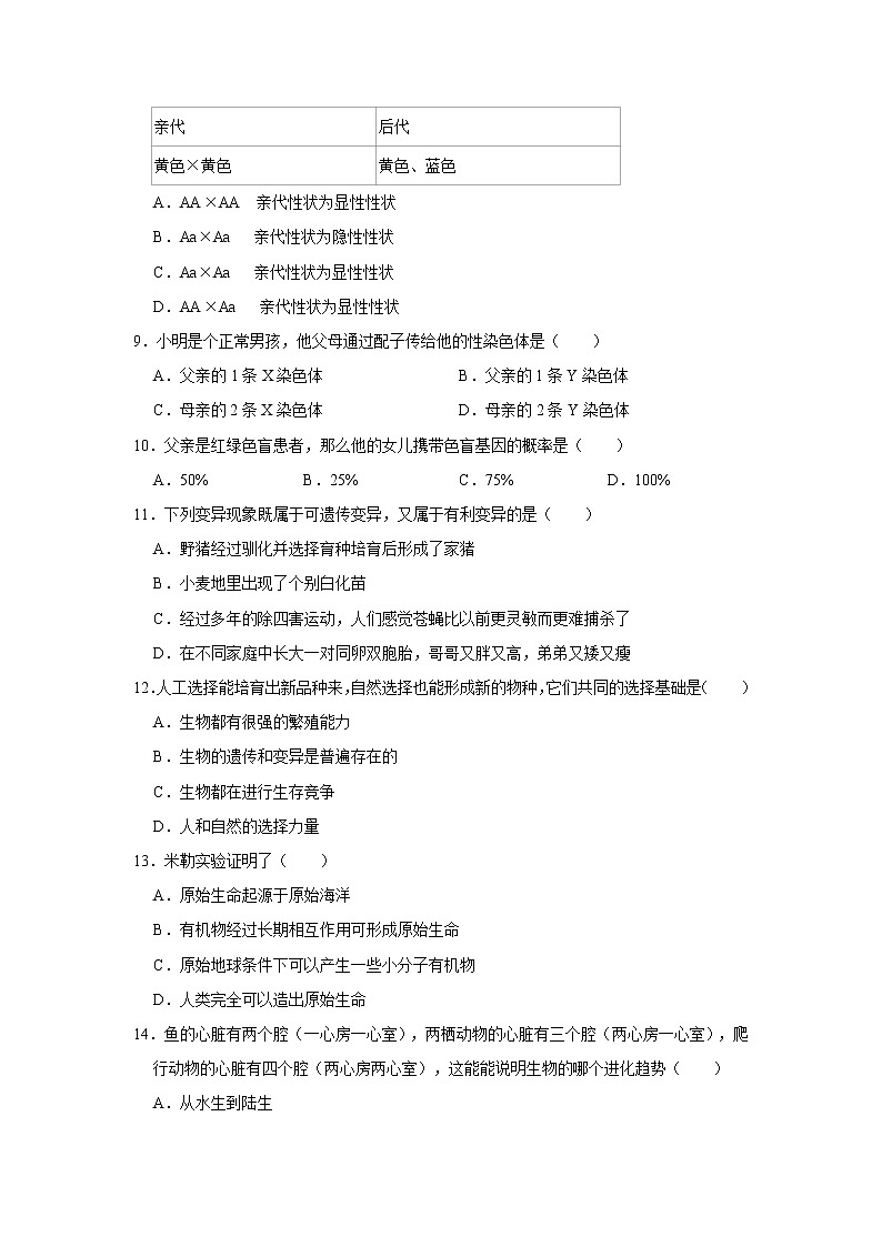
8.鹦鹉羽色的黄色(A)与蓝色(a)是一对相对性状,亲代与后代的性状如表。则亲代鹦鹉最可能的基因组成及亲代的性状显隐性判断正确的是( )
亲代
后代
黄色×黄色
黄色、蓝色
A.AA×AA 亲代性状为显性性状
B.Aa×Aa 亲代性状为隐性性状
C.Aa×Aa 亲代性状为显性性状
D.AA×Aa 亲代性状为显性性状
9.小明是个正常男孩,他父母通过配子传给他的性染色体是( )
A.父亲的1条X染色体 B.父亲的1条Y染色体
C.母亲的2条X染色体 D.母亲的2条Y染色体
10.父亲是红绿色盲患者,那么他的女儿携带色盲基因的概率是( )
A.50% B.25% C.75% D.100%
11.下列变异现象既属于可遗传变异,又属于有利变异的是( )
A.野猪经过驯化并选择育种培育后形成了家猪
B.小麦地里出现了个别白化苗
C.经过多年的除四害运动,人们感觉苍蝇比以前更灵敏而更难捕杀了
D.在不同家庭中长大一对同卵双胞胎,哥哥又胖又高,弟弟又矮又瘦
12.人工选择能培育出新品种来,自然选择也能形成新的物种,它们共同的选择基础是( )
A.生物都有很强的繁殖能力
B.生物的遗传和变异是普遍存在的
C.生物都在进行生存竞争
D.人和自然的选择力量
13.米勒实验证明了( )
A.原始生命起源于原始海洋
B.有机物经过长期相互作用可形成原始生命
C.原始地球条件下可以产生一些小分子有机物
D.人类完全可以造出原始生命
14.鱼的心脏有两个腔(一心房一心室),两栖动物的心脏有三个腔(两心房一心室),爬行动物的心脏有四个腔(两心房两心室),这能能说明生物的哪个进化趋势( )
A.从水生到陆生
B.从简单到复杂
C.从低等到高等
D.心脏从心房到心室的进化趋势
15.用杀虫剂灭害虫效果减弱的主要原因是( )
A.杀虫剂质量不合格
B.抗药性强的害虫被淘汰
C.抗药性弱的害虫生存下来并大量繁殖
D.抗药性强的害虫生存下来并大量繁殖
16.下列都属于传染病的一组是( )
A.色盲 癌症 艾滋病 甲肝
B.流感 糖尿病 天花 非典型性肺炎
C.手足口病 艾滋病 肺结核 麻疹
D.新冠肺炎 贫血 蛔虫病 脊髓灰质炎
17.免疫的功能不包括( )
A.抵抗病原体的侵袭 B.清除体内的肿瘤细胞
C.受伤后的组织修复 D.清除体内的衰老细胞
18.下列不属于传播途径的是( )
A.新冠肺炎病人喷出的唾液
B.肝炎病人用过的碗筷
C.没有患传染病的健康人群
D.艾滋病病人的血液
19.下列属于特异性免疫的是( )
A.皮肤的屏障作用
B.胃液的杀菌作用
C.注射疫苗使人体产生抗体
D.白细胞吞噬伤口处的病菌
20.用药知识与我们的生活息息相关,下列说法正确的是( )
A.中药副作用小,用药时可以增加药量加快病情好转
B.处方药可以到药店购买并按说明书服用
C.流感患者可以通过抗生素药物治疗
D.药品过期后就不能服用了
21.如图所示:某人因意外受伤出血,正确的急救方法是( )
A.迅速拨打120,然后在b处按压止血
B.迅速拨打120,然后在a处按压止血
C.不需要拨打120,在b处止血
D.不需要拨打120,在a处止血
22.关于疫苗的理解正确的是( )
A.疫苗是用病原体制成的生物制品
B.疫苗是抗体,可以与病毒结合,使病毒失去致病性
C.疫苗是药品,可以杀死体内的病毒或减弱病毒的毒性
D.一种疫苗可以治疗多种传染病
23.关于去除烦恼的方法错误的是( )
A.听音乐 B.找人吵闹 C.自我安慰 D.转移话题
24.下列不属于生活方式病的是( )
A.心梗 B.脑溢血 C.肝癌 D.流感
25.下列属于社会适应方面问题的是( )
A.每天起床后感到身体疲乏
B.经常心情不愉快
C.和同学关系相处不好
D.没有什么爱好
二、填空题:(每空1分,共10分)
26.(1分)非处方药不需要让医生开处方,直接从药店购买即可,它的英文缩写是 。
27.(3分)生物的性状是指生物的 、 和 的总称。
28.(3分)从始孔子鸟的化石看出,它的身体结构既有 的特征,又有 的特征,就可以推断这两种动物有进化关系。这说明研究生物常用 的方法。
29.(3分)传染病的预防措施有三个方面,国家正在陆续给在校的老师和学生免费接种新冠疫苗属于 ;在疾病防疫期焚烧可能带有病原体的动物属于 ,污水处理和饮用水消毒属于 。
三、识图分析(每空1分,共15分,【】中只能填图中的数字)
30.(5分)小强喝牛奶后,会出现腹泻、腹胀等乳糖不耐受症状。经查阅资料证实,先天性乳糖不耐受是由体内缺少乳糖酶所致。乳糖耐受(A)为显性、对乳糖不耐受(a)为隐性。小强调查其父亲的症状后做了如图分析,请回答下列问题。
(1)在遗传学上,人乳糖不耐受和乳糖耐受是一对 。
(2)父亲的基因组成是 。
(3)父母再生一个表现为乳糖耐受的孩子可能性是 %。
(4)小强每天坚持喝牛奶,一段时间后,乳糖不耐受症状得以缓解,这说明 (填“基因”或“环境”)会影响生物的性状。
(5)若父母再生一个孩子,获得了来自父亲的X染色体,则这个孩子的性别是 性。
31.(6分)2020年春,一场突如其来的新型冠状病毒肺炎在全球爆发,在这场疫情阻击战中,人们对新型冠状病毒(2019﹣nCoV)(图一)的预防有了新的发现和研究。请回答下列问题。
(1)疫情初期,为确定所发现的冠状病毒是否为一种新型病毒,科学家对其进行了基因测序,测序的结构应是图一中的【 】,此病毒体内的蛋白质主要存在于图中的【 】。
(2)所谓人体感染新冠病毒,是指新冠病毒穿过图二中的【 】 进入细胞内部。
(3)2020年3月,由我国陈薇院士领衔的科研团队研制出重组新冠疫苗。从免疫角度分析,疫苗相当于 ,进入人体内后使人体产生了 ,从而提高了人们对该传染病的抵抗力。
32.(4分)日常生活中可能会遇到触电、溺水、煤气中毒等意外伤害,一旦发生心跳骤停,必须立即进行心肺复苏。请回答下列问题。
(1)由于急救技术专业性较强,当发生意外时首先应该拨打 急救电话,然后在有把握的情况下在现场急救。
(2)图1的操作是为了使病人 ,这是现场心肺复苏成功的关键一步。
(3)图2是 示意图,图3中进行此操作的正确部位是[ ]。
2020-2021学年山西省临汾市侯马市八年级(下)期末生物试卷
参考答案与试题解析
一、单选题(在每小题给出的四个选项中,只有一项符合题目要求,请用黑色笔在下面将正确选项的相应字母涂黑。每题2分,共50分)
1.(2分)玫瑰是一种经济价值较高的木本植物,人们常剪取其枝条进行繁殖。关于这种繁殖方式,说法错误的是( )
A.属于无性繁殖
B.保持母本的优良性状
C.繁殖速度快
D.有利于植物的变异和进化
【分析】无性生殖是不经生殖细胞的两两结合,由母体直接产生新个体的方式。从本质上讲,是由体细胞进行的繁殖就是无性生殖。
无性生殖主要种类包括:分裂生殖、孢子生殖、出芽生殖、营养生殖(嫁接、压条、扦插等)、组织培养和克隆等。
【解答】解:玫瑰是一种经济价值较高的木本植物,人们常剪取其枝条用扦插的方式进行繁殖,扦插没有两性生殖细胞的结合,由植物的营养器官直接产生新个体的方式,属于无性生殖。优点是具有保留母本优良性状、缩短植物生长周期、实现生物的快速繁殖的作用,后代一般不会发生变异。可见D错误。
故选:D。
【点评】掌握无性生殖的方式及优点是解题的关键。
2.(2分)下列属于有性生殖技术的是( )
A.克隆 B.嫁接 C.试管婴儿 D.组织培养
【分析】由亲本产生的有性生殖细胞,经过两性生殖细胞(例如精子和卵细胞)的结合,成为受精卵,再由受精卵发育成为新的个体的生殖方式,叫做有性生殖;无性生殖指的是不经过两性生殖细胞结合,由母体直接产生新个体的生殖方式.据此作答.
【解答】解:生物的繁殖后代的方式分为有性生殖和无性生殖。无性生殖是指不经过两性生殖细胞的结合,由母体直接产生的,其基本的方式有:克隆、嫁接、组织培养、压条等;有性生殖是指由两性细胞结合形成受精卵,然后由受精卵发育成新个体的生殖方式,如“试管婴儿”是经过精子和卵细胞结合形成的受精卵发育而来,是有性生殖。
故选:C。
【点评】判断植物的生殖方式是有性还是无性主要看是否经过两性生殖细胞的结合.
3.(2分)小鸡是由鸡卵的哪一部分发育而成的( )
A.胚盘 B.卵黄 C.卵白 D.系带
【分析】鸟卵各部分结构的作用是:卵壳、外层卵壳膜、内层卵壳膜的作用是保护卵细胞;
卵白能够保护卵细胞,还能为胚胎发育提供水分和养料;
气室为胚胎发育提供氧气;
系带能够固定卵细胞,还能减轻震动;
胚盘、卵黄、卵黄膜构成卵细胞。其中胚盘中含有细胞核,是胚胎发育的场所;卵黄为胚胎发育提供养料;卵黄膜起保护作用。
【解答】解:鸟卵的各部分结构名称和功能,如图所示:
可见鸟卵的结构中,卵壳较硬,上面有气孔,保护卵细胞;卵白除了保护卵细胞,还为胚胎发育提供水分和养料;卵细胞是由胚盘、卵黄膜、卵黄构成的。卵黄膜起保护作用,卵黄为胚胎发育提供养料,胚盘中含有细胞核,是胚胎发育的地方,将来发育成雏鸡。
故选:A。
【点评】鸟卵的结构及各部分的作用是考试的重点,可结合鸟卵的结构图来掌握。
4.(2分)有些动物具有变态发育的现象,下列既是变态发育又是体外受精的动物是( )
A.蝗虫 B.蟾蜍 C.家蚕 D.鳄鱼
【分析】昆虫的生殖发育特点雌雄异体,体内受精,卵生。完全变态发育包括:受精卵、幼虫、蛹和成虫,而不完全变态发育包括:受精卵、幼虫、成虫。
青蛙的生殖发育特点雌雄异体,体外受精,卵生,变态发育,要经过四个时期,受精卵(水中)﹣﹣蝌蚪(水中)﹣﹣幼蛙(水中)﹣﹣成蛙(陆水)。
【解答】解:A、蝗虫的发育属于体内受精,经过受精卵、若虫、成虫三个阶段,且若虫和成虫的形态结构差别不大,属于不完全变态。A不符合题意;
B、蟾蜍是体外受精,变态发育,生殖发育离不开水的限制。B符合题意;
C、家蚕的发育属于体内受精,发育经过受精卵、幼虫、蛹、成虫四个阶段,且幼虫和成虫的形态结构差别明显,属于完全变态。C不符合题意;
D、鳄鱼属于爬行动物。体内受精,无变态发育过程。D不符合题意。
故选:B。
【点评】熟练掌握各种动物的主要特征,是解答本题的关键。
5.(2分)下列属于相对性状的是( )
A.狗的黑毛和猫的白毛
B.红果番茄和黄果番茄
C.姐姐的双眼皮和妹妹的小眼睛
D.姐姐的酒窝和妹妹的酒窝
【分析】生物体的形态特征、生理特征和行为方式叫做性状,同种生物同一性状的不同表现形式称为相对性状。如人的单眼皮和双眼皮。
【解答】解:A、狗与猫是两种生物,不属于同种生物,不是相对性状,A错误;
B、番茄的红果与黄果属于同种生物同一性状的不同表现形式,是相对性状,B正确;
C、人的双眼皮与小眼睛,是两种性状的不同表现形式,不是相对性状,C错误;
D、姐姐的酒窝和妹妹的酒窝是同一性状,没有不同表现形式,不是相对性状,D错误。
故选:B。
【点评】解答此类题目的关键是理解掌握相对性状的概念。
6.(2分)如图染色体及基因组成图中,一般属于生殖细胞的是( )
A. B. C. D.
【分析】体细胞中染色体是成对存在,在形成精子和卵细胞的细胞分裂过程中,染色体都要减少一半。而且不是任意的一半,是每对染色体中各有一条进入精子和卵细胞。生殖细胞中的染色体数是体细胞中的一半,成单存在。当精子和卵细胞结合形成受精卵时,染色体又恢复到原来的水平,一条来自父方,一条来自母方。
【解答】解:通过分析可知:ABC中染色体成对存在,所以ABC属于体细胞或受精卵,D中染色体成单存在,属于生殖细胞。
故选:D。
【点评】解此题的关键是理解生殖过程中染色体的变化。
7.(2分)人的身体是由一个受精卵分裂发育而来的。成年人体内的细胞数达到了1014个。在从1个到1014个的过程中,体细胞内的染色体数目( )
A.由1条逐渐增加到23条 B.由1对逐渐增加到23对
C.始终是23条 D.始终是23对
【分析】细胞分裂就是一个细胞分成两个细胞的过程,细胞分裂使细胞数目增多。但体细胞内的染色体数目不变。
【解答】解:细胞分裂过程中,染色体的变化最明显。染色体的数量在细胞分裂时已经加倍,在细胞分裂过程中,染色体分成形态和数目相同的两份,分别进入两个新细胞中。也就是说,两个新细胞的染色体形态和数目相同,新细胞与原细胞的染色体形态和数目也相同。所以,人的身体是由一个受精卵分裂发育而来的。在从1个到1014个的过程中,体细胞内的染色体数目不变,仍然是23对。
故选:D。
【点评】正确识记并理解细胞分裂的过程和意义是解题的关键。
8.(2分)鹦鹉羽色的黄色(A)与蓝色(a)是一对相对性状,亲代与后代的性状如表。则亲代鹦鹉最可能的基因组成及亲代的性状显隐性判断正确的是( )
亲代
后代
黄色×黄色
黄色、蓝色
A.AA×AA 亲代性状为显性性状
B.Aa×Aa 亲代性状为隐性性状
C.Aa×Aa 亲代性状为显性性状
D.AA×Aa 亲代性状为显性性状
【分析】生物学上把后代与亲代之间以及后代不同个体之间存在差异的现象叫做变异。由于亲代鹦鹉的羽色都是黄色,而后代鹦鹉的羽色出现了蓝色,这说明亲代与后代之间出现了差异,这种现象叫做变异。在一对相对性状的遗传过程中,子代个体出现了亲代没有的性状,则亲代个体表现的性状是显性性状,子代新出现的性状一定是隐性性状,由一对隐性基因控制。
【解答】解:一对黄色的鹦鹉,产生的后代有蓝色的,这说明蓝色是隐性性状(子代中出现了亲代中没有的生物性状,新出现的性状一定是隐性性状);只有控制隐性性状的一对基因都是隐性时,隐性性状才能表现出来。这个蓝色鹦鹉的这一对隐性基因aa由亲代双方各提供一个,即亲代的基因组成中都含有一个控制蓝色的隐性基因a,而亲代都是黄色的,说明亲代控制毛颜色的基因中还含有一个显性基因A,即亲代鹦鹉的基因组成是Aa,如图所示:
故选:C。
【点评】解答此类题目的关键是理解基因的显性与隐性以及在基因在亲子间的传递。
9.(2分)小明是个正常男孩,他父母通过配子传给他的性染色体是( )
A.父亲的1条X染色体 B.父亲的1条Y染色体
C.母亲的2条X染色体 D.母亲的2条Y染色体
【分析】在一般情况下,如果母亲的卵细胞(含一条X染色体)与父亲的含有X染色体的精子结合,受精卵的性染色体组成就是XX,那么此受精卵发育成的孩子就是女孩。如果母亲的卵细胞(含一条X染色体)与父亲的含有Y染色体的精子结合,受精卵的性染色体组成就是XY,那么,此受精卵发育成的孩子就是男孩。因此,胎儿的性别是由性染色体决定的。
【解答】解:结合分析可知:母亲的卵细胞(含一条X染色体)与父亲的含有Y染色体的精子结合,受精卵的性染色体组成就是XY,那么,此受精卵发育成的孩子就是男孩。所以,小明是个正常男孩,他父母通过配子传给他的性染色体是母亲的1条X染色体和父亲的1条Y染色体。
故选:B。
【点评】解答此类题目的关键是掌握人类的性别遗传。
10.(2分)父亲是红绿色盲患者,那么他的女儿携带色盲基因的概率是( )
A.50% B.25% C.75% D.100%
【分析】人类的红绿色盲是伴X染色体隐性遗传病(用B、b表示),则男性的基因型为XBY(男性正常)、XbY(男性色盲),女性的基因型为XBXB(女性正常)、XBXb(女性携带者)、XbXb(女性色盲)。伴X染色体隐性遗传病具有隔代交叉遗传特点。
【解答】解:人的性别遗传如图所示:
已知父亲色盲(XbY),母亲正常且不携带遗传基因(XBXB),遗传图解:
根据遗传图解可知:该夫妇所生男孩的基因型为XBY(男性正常),所生女孩的基因型为XBXb(女性携带者),可见他的女儿携带色盲基因的概率是100%。
故选:D。
【点评】本题以色盲为素材,考查伴性遗传,重点考查伴X染色体隐性遗传病的特点,要求考生理解和掌握伴X染色体隐性遗传病的特点,能对各选项作出准确的判断,属于考纲识记和理解层次的考查。
11.(2分)下列变异现象既属于可遗传变异,又属于有利变异的是( )
A.野猪经过驯化并选择育种培育后形成了家猪
B.小麦地里出现了个别白化苗
C.经过多年的除四害运动,人们感觉苍蝇比以前更灵敏而更难捕杀了
D.在不同家庭中长大一对同卵双胞胎,哥哥又胖又高,弟弟又矮又瘦
【分析】按照变异的原因可以分为可遗传的变异和不遗传的变异.可遗传的变异是由遗传物质改变引起的,可以遗传给后代;由环境改变引起的变异,是不遗传的变异,不能遗传给后代。根据是否有利于生物生存,分为有利变异和不利变异。
【解答】解:A、野猪经过驯化并选择育种培育后形成了家猪,不利于野猪的生存,属于不利变异,A错误。
B、小麦地里出现了个别白化苗,属于不利变异,B错误。
C、经过多年的除四害运动,人们感觉苍蝇比以前更灵敏而更难捕杀了,现在的苍蝇遗传物质改变,有利于它们的生存,因此它们既属于可遗传变异,又属于有利变异,C正确。
D、在不同家庭中长大一对同卵双胞胎,哥哥又胖又高,弟弟又矮又瘦,属于环境引起的变异,属于不可遗传变异,D错误。
故选:C。
【点评】解答此类题目的关键是理解掌握可遗传的变异和不可遗传的变异的特点。
12.(2分)人工选择能培育出新品种来,自然选择也能形成新的物种,它们共同的选择基础是( )
A.生物都有很强的繁殖能力
B.生物的遗传和变异是普遍存在的
C.生物都在进行生存竞争
D.人和自然的选择力量
【分析】自然选择是自然界对生物的选择作用。使适者生存,不适者被淘汰。而人工选择是根据人们的需求和喜好,进行选择。
【解答】解:A、生物都有很强的繁殖能力,又由于生物生存的空间与食物是有限的,所以生物就会因争夺生存的空间与食物而进行生存斗争。故过度繁殖使选择的原因。
B、正是由于生物的遗传和变异是普遍存在的,使得生物在繁殖中出现了不同的变异个体(适应周围环境与不适应周围环境),为选择提供了选择的资料,选择的基础。
C、生物因争夺生存的空间与食物而进行生存斗争、生存竞争是实现选择的手段。
D、在人工选择和自然选择中人和自然的选择力量是进行选择的动力。
故选:B。
【点评】在自然选择中过度繁殖是原因,生存斗争是手段,适者生存、不适者被淘汰是结果。
13.(2分)米勒实验证明了( )
A.原始生命起源于原始海洋
B.有机物经过长期相互作用可形成原始生命
C.原始地球条件下可以产生一些小分子有机物
D.人类完全可以造出原始生命
【分析】化学起源说将生命的起源分为四个阶段:第一个阶段,从无机小分子生成有机小分子的阶段;第二个阶段,从有机小分子物质生成生物大分子物质;第三个阶段,从生物大分子物质组成多分子体系;第四个阶段,有机多分子体系演变为原始生命。米勒通过实验验证了化学起源学说的第一阶段。
【解答】解:米勒的实验装置如图所示:米勒将水注入左下方的烧瓶内,先将玻璃仪器中的空气抽去。然后打开左方的活塞,泵入甲烷、氨和氢气的混合气体(模拟还原性大气)。再将烧瓶内的水煮沸,使水蒸气和混合气体同在密闭的玻璃管道内不断循环,并在另一容量为5升的大烧瓶中,经受火花放电(模拟雷鸣闪电)一周,最后生成的有机物,经过冷却后,积聚在仪器底部的溶液内(图中以黑色表示)(模拟原始大气中生成的有机物被雨水冲淋到原始海洋中)。此实验结果共生成20种有机物。其中11种氨基酸中有4种(即甘氨酸、丙氨酸、天冬氨酸和谷氨酸)是生物的蛋白质所含有的。米勒的实验试图向人们证实,生命起源的第一步,从无机小分子物质形成有机小分子物质,在原始地球的条件下是完全可能实现的。
故选:C。
【点评】此题考查了米勒的模拟实验。
14.(2分)鱼的心脏有两个腔(一心房一心室),两栖动物的心脏有三个腔(两心房一心室),爬行动物的心脏有四个腔(两心房两心室),这能能说明生物的哪个进化趋势( )
A.从水生到陆生
B.从简单到复杂
C.从低等到高等
D.心脏从心房到心室的进化趋势
【分析】生物进化的总体趋势是:从简单到复杂,从低等到高等,从水生到陆生。
【解答】解:脊椎动物的进化方向是鱼类﹣两栖类﹣爬行类﹣哺乳类,他们心脏的结构分别为:一心房一心室、两心房一心室、两心房一心室且心室间有不完全隔膜、两心房两心室,可见其心脏的结构越来越负责,这一事实说明生物在结构上进化的趋势是从简单到复杂。
故选:B。
【点评】熟记生物进化的总体趋势是解题关键,可结合动植物进化历程示意图来理解记忆。
15.(2分)用杀虫剂灭害虫效果减弱的主要原因是( )
A.杀虫剂质量不合格
B.抗药性强的害虫被淘汰
C.抗药性弱的害虫生存下来并大量繁殖
D.抗药性强的害虫生存下来并大量繁殖
【分析】达尔文把在生存斗争中,适者生存、不适者被淘汰的过程叫做自然选择。自然选择学说的内容是:过度繁殖、生存斗争、遗传变异、适者生存。
【解答】解:A、害虫的抗药性存在着变异,有的抗药性强,有的抗药性弱,并不是杀虫剂质量不合格,A错误;
B、长期使用某种杀虫剂后,害虫的抗药性增强,杀虫效果减弱的原因是害虫对杀虫剂有选择作用,使抗药性强的害虫被保留了下来,B错误;
CD、使用杀虫剂时,把抗药性弱的害虫杀死,这叫不适者被淘汰;抗药性强的害虫活下来,这叫适者生存。活下来的抗药性强的害虫,繁殖的后代有的抗药性强,有的抗药性弱,在使用杀虫剂时,又把抗药性弱的害虫杀死,抗药性强的害虫活下来。这样经过若干代的反复选择。最终活下来的害虫是抗药性强的害虫。在使用同等剂量的农药时,就不能起到很好的杀虫作用,导致杀虫剂灭虫的效果越来越差,C错误,D正确。
故选:D。
【点评】解答此类题目的关键是理解害虫抗药性增强的原因。
16.(2分)下列都属于传染病的一组是( )
A.色盲 癌症 艾滋病 甲肝
B.流感 糖尿病 天花 非典型性肺炎
C.手足口病 艾滋病 肺结核 麻疹
D.新冠肺炎 贫血 蛔虫病 脊髓灰质炎
【分析】传染病指有病原体引起的,能在生物之间传播的疾病,具有传染病有传染性和流行性特点。
【解答】解:A、色盲属于遗传病,癌症属于生活方式病、慢性病、现代文明病,艾滋病和甲型肝炎属于传染病,A不符合题意;
B、流感、天花、非典型性肺炎病属于传染病,糖尿病属于慢性病、现代文明病。B不符合题意;
C、手足口病、艾滋病、肺结核、麻疹都属于传染病,能相互传播。C符合题意。
D、新冠肺炎、蛔虫病、脊髓灰质炎属于传染病,贫血属于红细胞异常或血红蛋白含量低引起的,不是传染病。D不符合题意。
故选:C。
【点评】解答此题的关键是熟练掌握传染病的概念以及常见的传染病的例子。
17.(2分)免疫的功能不包括( )
A.抵抗病原体的侵袭 B.清除体内的肿瘤细胞
C.受伤后的组织修复 D.清除体内的衰老细胞
【分析】免疫是指人体的一种生理功能,人体依靠这种功能识别“自己”和“非己”成分,从而破坏和排斥进入体内的抗原物质,或人体本身产生的损伤细胞和肿瘤细胞等,以维持人体内部环境的平衡和稳定。因此免疫的功能,主要是防御、自我稳定和免疫监视。
【解答】解:免疫具有以三个方面的重要功能:自身稳定(清除体内衰老的、死亡的或损伤的细胞)、防御感染(抵抗抗原的侵入、防止疾病发生、维护人体健康)、免疫监视(识别和清除体内产生的异常细胞如肿瘤细胞)。因此受伤后的组织修复不属于免疫的功能。
故选:C。
【点评】根据免疫的功能进行分析回答。
18.(2分)下列不属于传播途径的是( )
A.新冠肺炎病人喷出的唾液
B.肝炎病人用过的碗筷
C.没有患传染病的健康人群
D.艾滋病病人的血液
【分析】传染病能够在人群中流行,必须同时具备三个基本环节:传染源、传播途径、易感人群,如果缺少其中任何一个环节,传染病就不能流行。
【解答】解:传播途径是指病原体离开传染源到达健康人所经过的途径.主要有空气传播、水传播、饮食传播、生物媒介传播、接触传播等,新冠肺炎病人喷出的唾液、肝炎病人用过的碗筷、艾滋病病人的血液都属于传播途径;没有患传染病的健康人群属于易感人群。
故选:C。
【点评】熟记掌握传染病流行的三个环节是解题的关键。
19.(2分)下列属于特异性免疫的是( )
A.皮肤的屏障作用
B.胃液的杀菌作用
C.注射疫苗使人体产生抗体
D.白细胞吞噬伤口处的病菌
【分析】免疫分为两种类型,非特异性免疫和特异性免疫。非特异性免疫是人生来就有的,对多种病原体都有防御功能。特异性免疫是后天获得的,只针对某一特定的病原体起作用。
【解答】解:A、皮肤的屏障作用,这种免疫功能都是人生来就有的,对多种病原体都有防御功能,属于非特异性免疫,A错误;
B、胃液的杀菌作用,这种免疫功能都是人生来就有的,对多种病原体都有防御功能,属于非特异性免疫,B错误;
C、注射的疫苗是由病原体制成的,只不过经过处理之后,其毒性减少或失去了活性,但依然是病原体,进入人体后能刺激淋巴细胞产生相应的抗体,这种免疫是后天获得的,只针对某一特定的病原体起作用,属于特异性免疫,C正确;
D、白细胞吞食病菌,从而防御疾病,这种免疫功能都是人生来就有的,对多种病原体都有防御功能,属于非特异性免疫,D错误。
故选:C。
【点评】区分特异性免疫和非特异性免疫要看生来就有的还是后天获得的,是针对多种病原体有防御作用还是针对某一特定的病原体有防御功能。
20.(2分)用药知识与我们的生活息息相关,下列说法正确的是( )
A.中药副作用小,用药时可以增加药量加快病情好转
B.处方药可以到药店购买并按说明书服用
C.流感患者可以通过抗生素药物治疗
D.药品过期后就不能服用了
【分析】凡是药物都带有一定的毒性或副作用,如果应用合理,可以防治疾病,反之,则有可能危害健康。
【解答】解:A、凡是药物都带有一定的毒性或副作用,尽管中药有效成分主要从动植物或矿物质中提取,副作用小,也不能随意增加剂量,A错误;
B、处方药必须凭执业医师或执业助理医师的处方才可以购买,并按医嘱服用,B错误;
C、抗生素可以用来治疗相应的细菌性疾病,而流感是病毒感染引起的,使用抗生素无效,C错误;
D、无论是处方药,还是非处方药,使用之前都应仔细阅读使用说明书,做到安全用药,药品过期后就不能服用了,D正确。
故选:D。
【点评】掌握安全用药的常识是解题的关键。
21.(2分)如图所示:某人因意外受伤出血,正确的急救方法是( )
A.迅速拨打120,然后在b处按压止血
B.迅速拨打120,然后在a处按压止血
C.不需要拨打120,在b处止血
D.不需要拨打120,在a处止血
【分析】动脉出血时颜色鲜红,血流猛急,呈喷射状;静脉出血时血色暗红,血流较缓和;毛细血管出血时血液呈红色,慢慢渗出,血量少。
【解答】解:某人因意外受伤出血,应先拨打120急救电话,然后进行止血处理。图示可知,血液鲜红,成喷射状,属于动脉出血,应在近心端a处进行按压或止血带止血。
故选:B。
【点评】学会出血的初步护理是解题的关键。
22.(2分)关于疫苗的理解正确的是( )
A.疫苗是用病原体制成的生物制品
B.疫苗是抗体,可以与病毒结合,使病毒失去致病性
C.疫苗是药品,可以杀死体内的病毒或减弱病毒的毒性
D.一种疫苗可以治疗多种传染病
【分析】疫苗是将病原微生物及其代谢产物,经过人工减毒、灭活或利用基因工程等方法制成的用于预防传染病的制剂。
【解答】解:A、疫苗是将病原微生物及其代谢产物,经过人工减毒、灭活或利用基因工程等方法制成的用于预防传染病的制剂,正确。
B、疫苗进入人体后能刺激淋巴细胞产生相应的抗体,引起淋巴细胞产生抗体的疫苗是抗原,错误。
C、人体注射疫苗后,免疫系统便会产生相应的抗体,使人体获得相应的免疫力,错误。
D、注射一种疫苗,一般可以预防一种传染病,因此属于特异性免疫,错误。
故选:A。
【点评】该题考查了疫苗的概念。
23.(2分)关于去除烦恼的方法错误的是( )
A.听音乐 B.找人吵闹 C.自我安慰 D.转移话题
【分析】调节自己的情绪可概括为:一、转移注意力.二、宣泄.三、自我安慰,据此答题.
【解答】解:心情愉快是儿童青少年心理健康的核心。良好的情绪和适度的情绪反应,表示青少年的身心处于积极的健康状态。但是,在日常生活中,遇到不顺心的事,每个人都会或多或少地出现一些情绪问题,如紧张、生气、烦恼等。当出现这些问题时,我们可以试着用以下三种方法来调节自己的情绪。方法一:当情绪不好时,有意识地转移话题,或者做点别的事情,如听音乐、看电视、打球、下棋、外出跑步等,来分散自己的注意力,这样可以使情绪得到缓解。方法二:把自己心中的烦恼向亲人或知心的朋友诉说甚至大哭一场,把积压在内心的烦恼宣泄出来,这样也会有利于身心健康。但是,要注意宣泄的对象、地点和场合;方法也要适当,避免伤害别人。方法三:当你想得到一件东西,或者想做某件事而未能成功时,为了减少内心的失望,可以找一个适当的理由来安慰自己,这样可以帮助你在挫折面前接受现实,保持较为乐观的态度,决不能找人吵闹,这样不利于良好同学关系的建立。综上所述可以知选项B符合题意。
故选:B。
【点评】熟记调节情绪的方法以及意义即是解题的关键。
24.(2分)下列不属于生活方式病的是( )
A.心梗 B.脑溢血 C.肝癌 D.流感
【分析】健康的生活方式不仅有利于预防各种疾病,而且有利于提高人们的健康水平,提高生活质量.值得注意的是,尽管大多数慢性疾病是在成年期发生的,但许多与之有关的不良生活方式却是在儿童和青少年时期形成的.
【解答】解:生活方式疾病就是由于人们不健康的生活方式长期作用而引起的疾病,主要包括心脑血管病(如心梗、脑溢血)、癌症(恶性肿瘤)和糖尿病等。
而流感属于传染病,不属于生活方式病。故D符合题意。
故选:D。
【点评】选择健康的生活方式,要从我做起,从现在做起:吃营养配餐;坚持体育锻炼;按时作息;不吸烟、不喝酒;积极参加集体活动。
25.(2分)下列属于社会适应方面问题的是( )
A.每天起床后感到身体疲乏
B.经常心情不愉快
C.和同学关系相处不好
D.没有什么爱好
【分析】健康不仅仅是没有疾病,而是指一种身体上、心理上和社会适应方面的良好状态。据此解答。
【解答】解:由分析可知,健康不仅仅是没有疾病,而是指一种身体上、心理上和社会适应方面的良好状态。作为学生,健康的生活不仅需要加强体育锻炼,搞好个人卫生,还要保持愉快的心情,积极向上的心态,同时还应当学会与人相处,维持良好的人际关系。和同学关系相处不好属于社会适应方面问题。
故选:C。
【点评】解答此题的关键是掌握健康的含义,并结合题意分析,认真作答。
二、填空题:(每空1分,共10分)
26.(1分)非处方药不需要让医生开处方,直接从药店购买即可,它的英文缩写是 OTC 。
【分析】药品主要包括非处方药和处方药,非处方药是不需要医师处方、即可自行判断、购买和使用的药品,简称OTC。
【解答】解:非处方药是不需要医师处方、即可自行判断、购买和使用的药品,服用时要认真阅读药品标签。简称OTC,此类药物大都用于多发病常见病的自行诊治,如感冒、咳嗽、消化不良、头痛、发热等。
故答案为:OTC
【点评】处方药的使用要遵医嘱,非处方药的使用要认真阅读说明书,按说明书服用。
27.(3分)生物的性状是指生物的 形态结构 、 生理特性 和 行为方式 的总称。
【分析】性状是指生物体所有特征的总和.任何生物都有许许多多性状.有的是形态结构特征,如豌豆种子的颜色、形状;有的是生理特征,如人的ABO血型、植物的抗病性、耐寒性;有的是行为方式,如狗的攻击性、服从性等等。
【解答】解:孟德尔在研究豌豆等植物的性状遗传时,把植株所表现的性状总体区分为各个单位作为研究对象,这样区分开来的性状称为单位性状,如豌豆的花色、种子形状、子叶颜色、豆荚形状、豆荚(未成熟的)颜色、花序着生部位和株高等性状,就是7个不同的单位性状;不同个体在单位性状上常有着各种不同的表现,例如,豌豆花色有红色和白色,种子形状有圆和皱、小麦的抗锈病与易染锈病、大麦的耐旱性与非耐旱性、人的眼睛不同颜色和不同肤色等.遗传学中把同一性状的不同表现形式,称为相对性状;总之,遗传学中把生物体所表现的形态结构、生理特征和行为方式等统称为性状.
故答案为:形态结构;生理特性;行为方式
【点评】解答此类题目的关键是理解性状的概念内涵。
28.(3分)从始孔子鸟的化石看出,它的身体结构既有 鸟类 的特征,又有 爬行类(爬行动物) 的特征,就可以推断这两种动物有进化关系。这说明研究生物常用 比较 的方法。
【分析】科学探究是指为了能积极主动地获取生物科学知识,领悟科学研究方法而进行的各种活动.通俗地说,就是让我们自己去发现问题.主动去寻找答案,而不是被动地接受知识.科学探究重在探索的过程,而不是只注重答案本身。
【解答】解:从进化过程来看,在我国发现的郑氏始孔子鸟化石显示它具有鸟类和爬行类动物的一些特征:被覆羽毛;具有和鸟翼一样的前肢,但前肢上长着3个爪,上下颌没有牙齿已经退化,有角质喙,翼的末端有爪,据此可以推断,鸟类可能是由爬行动物进化而来的。孔子鸟的身体结构既和爬行动物有相似之处,又和鸟类有相同之处,根据以上特征,科学家认为鸟类可能起源于古代的爬行类,这说明研究生物常用比较的方法。
故答案为:鸟类;爬行类(爬行动物);比较
【点评】关键是熟记掌握科学探究各种方法的过程以及特点。
29.(3分)传染病的预防措施有三个方面,国家正在陆续给在校的老师和学生免费接种新冠疫苗属于 保护易感人群 ;在疾病防疫期焚烧可能带有病原体的动物属于 控制传染源 ,污水处理和饮用水消毒属于 切断传播途径 。
【分析】传染病是由病原体引起的,能在生物之间传播的疾病。传染病具有传染性和流行性等特点,要想流行起来,必须具备三个环节:传染源、传播途径和易感人群。这三个环节必须同时具备,缺一不可。据此可知,控制传染病的措施有三个:控制传染源、切断传播途径、保护易感人群。
【解答】解:预防传染病的措施有,控制传染源,切断传播途径和保护易感人群。从传染病的预防措施看,给在校的老师和学生免费接种新冠疫苗属于保护易感人群;在疾病防疫期焚烧可能带有病原体的动物属于控制传染源;污水处理和饮用水消毒属于切断传播途径。
故答案为:保护易感人群;控制传染源;切断传播途径。
【点评】熟练掌握预防传染病的措施有三个:控制传染源、切断传播途径、保护易感人群即是解题关键.
三、识图分析(每空1分,共15分,【】中只能填图中的数字)
30.(5分)小强喝牛奶后,会出现腹泻、腹胀等乳糖不耐受症状。经查阅资料证实,先天性乳糖不耐受是由体内缺少乳糖酶所致。乳糖耐受(A)为显性、对乳糖不耐受(a)为隐性。小强调查其父亲的症状后做了如图分析,请回答下列问题。
(1)在遗传学上,人乳糖不耐受和乳糖耐受是一对 相对性状 。
(2)父亲的基因组成是 Aa 。
(3)父母再生一个表现为乳糖耐受的孩子可能性是 50 %。
(4)小强每天坚持喝牛奶,一段时间后,乳糖不耐受症状得以缓解,这说明 环境 (填“基因”或“环境”)会影响生物的性状。
(5)若父母再生一个孩子,获得了来自父亲的X染色体,则这个孩子的性别是 女 性。
【分析】(1)生物的性状由基因控制,基因有显性和隐性之分;当细胞内控制某种性状的一对基因都是显性或一个是显性、一个是隐性时,生物体表现出显性基因控制的性状;当控制某种性状的基因都是隐性时,隐性基因控制的性状才会表现出来。
(2)在亲代的生殖细胞形成过程中,经过减数分裂,染色体彼此分离,男性产生两种类型的精子﹣﹣含22+X染色体的精子和含22+Y染色体的精子。女性则只产一种含22+X染色体的卵细胞。
【解答】解:(1)同种生物同一性状的不同表现形式叫做相对性状,由一对等位基因控制。因此在遗传学上,人的乳糖耐受和乳糖不耐受是一对相对性状。
(2)乳糖耐受(A)对乳糖不耐受(a)为显性。由表中所示的遗传结果可知:控制小强乳糖不耐受的基因是aa,分别来自父母各提供一个基因a,因此控制父亲乳糖耐受的基因组成是Aa。
(3)控制父亲乳糖耐受的基因组成是Aa,控制妈妈乳糖不耐受的基因是aa,遗传图解如图所示:
若父母再生一个孩子,该孩子表现为乳糖耐受的可能性是50%。
(4)生物的性状既受基因的控制,同时又受环境条件的影响。小强每天坚持喝牛奶,一段时间后,乳糖不耐受症状得以缓解,这说明环境会影响生物性状的表现。
(5)若父母再生一个孩子,受精时,如果是含22+X的精子与卵子结合,就产生具有44+XX的受精卵并发育成女性;如果是含22+Y的精子与卵子结合,就产生具有44+XY的受精卵并发育成为男性。可见,若获得来自父亲的X染色体,则其性别是女性。
故答案为:(1)相对性状
(2)Aa
(3)50
(4)环境
(5)女
【点评】解答此类题目的关键是理解掌握基因的显隐性及其与性状表现之间的关系。
31.(6分)2020年春,一场突如其来的新型冠状病毒肺炎在全球爆发,在这场疫情阻击战中,人们对新型冠状病毒(2019﹣nCoV)(图一)的预防有了新的发现和研究。请回答下列问题。
(1)疫情初期,为确定所发现的冠状病毒是否为一种新型病毒,科学家对其进行了基因测序,测序的结构应是图一中的【 2 】,此病毒体内的蛋白质主要存在于图中的【 1 】。
(2)所谓人体感染新冠病毒,是指新冠病毒穿过图二中的【 3 】 细胞膜 进入细胞内部。
(3)2020年3月,由我国陈薇院士领衔的科研团队研制出重组新冠疫苗。从免疫角度分析,疫苗相当于 抗原 ,进入人体内后使人体产生了 抗体 ,从而提高了人们对该传染病的抵抗力。
【分析】图一中:1是蛋白质,2是遗传物质;图二中:3细胞膜,4细胞核,5细胞质。
【解答】解:(1)新型冠状病毒是靠的内部的2遗传物质(核酸)是进行繁殖的,因此进行基因测序,检测的结构应是图一中的2遗传物质。此病毒体内的蛋白质主要存在于图中的1。
(2)研究表明,受到病毒攻击时发生3细胞膜破裂的免疫细胞在发炎的肺泡或气囊中拥挤,从而减少了对氧气的吸收,导致患者咳嗽、发烧加重、呼吸困难。
(3)疫苗从免疫学角度分析属于抗原,当抗原进入人体后,可刺激人体的 淋巴细胞产生相应抗体,从而提高对该传染病的抵抗力,这种免疫属于特异性。
故答案为:
(1)2;1
(2)3细胞膜
(3)抗原;抗体
【点评】掌握传染病的概念及其流行的三个环节,以及人体免疫的功能和特点可正确解答。
32.(4分)日常生活中可能会遇到触电、溺水、煤气中毒等意外伤害,一旦发生心跳骤停,必须立即进行心肺复苏。请回答下列问题。
(1)由于急救技术专业性较强,当发生意外时首先应该拨打 120 急救电话,然后在有把握的情况下在现场急救。
(2)图1的操作是为了使病人 畅通呼吸道 ,这是现场心肺复苏成功的关键一步。
(3)图2是 胸外心脏按压 示意图,图3中进行此操作的正确部位是[ ② ]。
【分析】人工呼吸以及胸外心脏挤压是常用的两种急救措施,图1是清除口腔的异物,图2是胸外心脏按压示意图。图3中①是肋骨,②是胸骨,③是膈肌。
【解答】解:(1)当人出现意外事故时,我们首先应拨打“120”急救电话,同时正确的实施一定的急救措施。
(2)图1的操作现场心肺复苏成功的关键一步,判断意识和畅通呼吸道。
(3)图2是胸外心脏按压示意图,胸外心脏按压术:按压部位在②胸骨中、下1/3交界处,以一手掌根部放在按压部位,将另一手的掌根重叠放于其手背上,两手手指交叉抬起,使手指脱离胸壁。抢救者双臂绷直,双肩在患者胸骨上方正中,利用上身重量垂直下压使胸骨下陷4﹣5厘米,然后立即放松按压,使胸骨自行复位,但手掌根部不要抬离胸壁以免移位。按压应平稳、有规律地进行,不能间断,不能冲击式的猛压。下压及向上放松的时间大致相同,按压频率成人及儿童均为100次/分。图3中进行此操作的正确部位是②。
故答案为:(1)120;
(2)畅通呼吸道;
(3)胸外心脏按压;②;
【点评】掌握人工呼吸和胸外心脏按压术是关键。
相关试卷
这是一份2021-2022学年山西省临汾市侯马市七年级(上)期末生物试卷(含答案解析),共16页。试卷主要包含了【答案】B,【答案】D,【答案】C,【答案】A等内容,欢迎下载使用。
这是一份山西省临汾市尧都区2021-2022学年八年级下学期期末生物试题(word版含答案),共6页。试卷主要包含了选择题,非选择题等内容,欢迎下载使用。
这是一份山西省临汾市尧都区2021---2022学年八年级下学期期中质量评估生物试卷(word版含答案),共7页。试卷主要包含了二章,非选择题等内容,欢迎下载使用。
