


信息技术选修6 开源硬件项目设计2.1.2 设计教学设计
展开前一节已经学习了任意角的概念,而本节课主要依托圆心角这个情境学习一种用长度度量角的方法—弧度制,从而将角与实数建立一一对应关系,为学习本章的核心内容—三角函数扫平障碍,打下基础.
课程目标
1.了解弧度制,明确1弧度的含义.
2.能进行弧度与角度的互化.
3.掌握用弧度制表示扇形的弧长公式和面积公式.
数学学科素养
1.数学抽象:理解弧度制的概念;
2.逻辑推理:用弧度制表示角的集合;
3.直观想象:区域角的表示;
4.数学运算:运用已知条件处理扇形有关问题.
重点:弧度制的概念与弧度制与角度制的转化;
难点:弧度制概念的理解.
教学方法:以学生为主体,采用诱思探究式教学,精讲多练。
教学工具:多媒体。
情景导入
度量单位可以用米、英尺、码等不同的单位制,度量质量可以用千克、磅等不同的单位制,不同的单位制能给解决问题带来方便.角的度量是否也可以用不同的单位制呢?能否像度量长度那样,用十进制的实数来度量角的大小呢?
要求:让学生自由发言,教师不做判断。而是引导学生进一步观察.研探.
二、预习课本,引入新课
阅读课本172-174页,思考并完成以下问题
1. 1弧度的含义是?
2.角度值与弧度制如何互化?
3.扇形的弧长公式与面积公式是?
要求:学生独立完成,以小组为单位,组内可商量,最终选出代表回答问题。
三、新知探究
1.度量角的两种单位制
(1)角度制
①定义:用 度 作为单位来度量角的单位制.
②1度的角:周角的1360.
(2)弧度制
①定义:以 弧度 作为单位来度量角的单位制.
②1弧度的角:长度等于 半径长 的弧所对的圆心角.
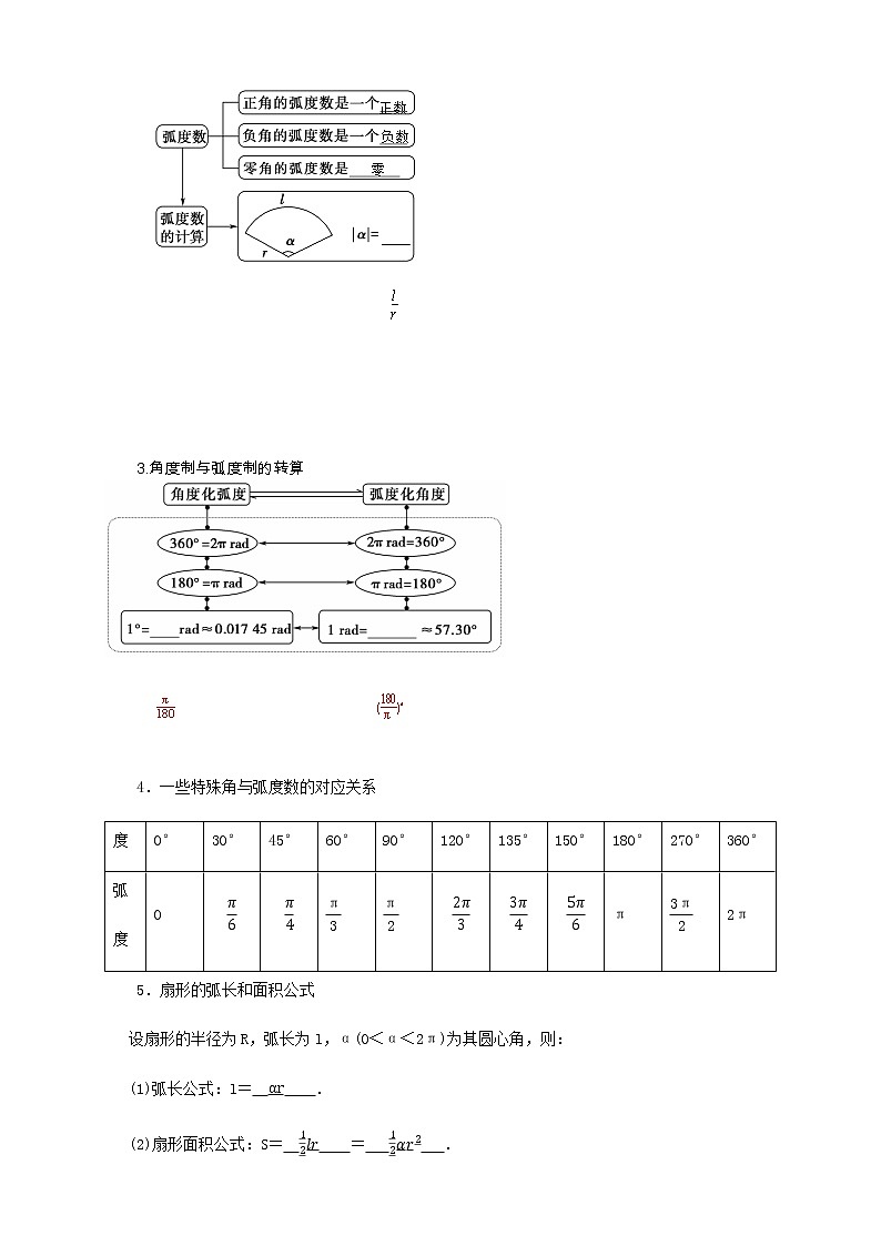
2.弧度数的计算
零
负数
正数
3.角度制与弧度制的转算
4.一些特殊角与弧度数的对应关系
5.扇形的弧长和面积公式
设扇形的半径为R,弧长为l,α(0<α<2π)为其圆心角,则:
(1)弧长公式:l= αr .
(2)扇形面积公式:S= 12lr = 12αr2 .
四、典例分析、举一反三
题型一 角度制与弧度制的互化
例1 把下列弧度化成角度或角度化成弧度:
(1)-450°;(2)eq \f(π,10);(3)-eq \f(4π,3);(4)112°30′.
【答案】(1)-eq \f(5π,2) rad;(2) 18°;(3) -240°;(4) eq \f(5π,8) rad.
【解析】(1)-450°=-450×eq \f(π,180) rad=-eq \f(5π,2) rad;
(2)eq \f(π,10) rad=eq \f(π,10)×eq \b\lc\(\rc\)(\a\vs4\al\c1(\f(180,π)))°=18°;
(3)-eq \f(4π,3) rad=-eq \f(4π,3)×eq \b\lc\(\rc\)(\a\vs4\al\c1(\f(180,π)))°=-240°;
(4)112°30′=112.5°=112.5×eq \f(π,180) rad=eq \f(5π,8) rad.
解题技巧:(角度制与弧度制转化的要点)
跟踪训练一
1.将下列角度与弧度进行互化.
(1)20°;(2)-15°;(3)eq \f(7π,12);(4)-eq \f(11π,5).
【答案】(1)eq \f(π,9) rad;(2)-eq \f(π,12) rad;(3)105°;(4)-396°.
【解析】(1)20°=eq \f(20π,180) rad=eq \f(π,9) rad.
(2)-15°=-eq \f(15π,180) rad=-eq \f(π,12) rad.
(3)eq \f(7π,12) rad=eq \f(7,12)×180°=105°.
(4)-eq \f(11π,5) rad=-eq \f(11,5)×180°=-396°.
题型二 用弧度制表示角的集合
例2 用弧度制表示顶点在原点,始边重合于x轴的非负半轴,终边落在阴影部分内的角的集合(不包括边界,如图所示).
【答案】(1)eq \b\lc\{\rc\}(\a\vs4\al\c1(θ\b\lc\|\rc\ (\a\vs4\al\c1(-\f(π,6)+2kπ<θ<\f(5,12)π+2kπ,k∈Z))));
(2)eq \b\lc\{\rc\}(\a\vs4\al\c1(θ\b\lc\|\rc\ (\a\vs4\al\c1(-\f(3π,4)+2kπ<θ<\f(3π,4)+2kπ,k∈Z))));(3)eq \b\lc\{\rc\}(\a\vs4\al\c1(θ\b\lc\|\rc\ (\a\vs4\al\c1(\f(π,6)+kπ<θ<\f(π,2)+kπ,k∈Z)))).
【解析】用弧度制先写出边界角,再按逆时针顺序写出区域角,
(1)eq \b\lc\{\rc\}(\a\vs4\al\c1(θ\b\lc\|\rc\ (\a\vs4\al\c1(-\f(π,6)+2kπ<θ<\f(5,12)π+2kπ,k∈Z)))).
(2)eq \b\lc\{\rc\}(\a\vs4\al\c1(θ\b\lc\|\rc\ (\a\vs4\al\c1(-\f(3π,4)+2kπ<θ<\f(3π,4)+2kπ,k∈Z)))).
(3)eq \b\lc\{\rc\}(\a\vs4\al\c1(θ\b\lc\|\rc\ (\a\vs4\al\c1(\f(π,6)+kπ<θ<\f(π,2)+kπ,k∈Z)))).
解题技巧:(表示角的集合注意事项)
1.弧度制下与角α终边相同的角的表示.
在弧度制下,与角α的终边相同的角可以表示为{β|β=2kπ+α,k∈Z},即与角α终边相同的角可以表示成α加上2π的整数倍.
2.根据已知图形写出区域角的集合的步骤.
(1)仔细观察图形.
(2)写出区域边界作为终边时角的表示.
(3)用不等式表示区域范围内的角.
提醒:角度制与弧度制不能混用.
跟踪训练二
1.如图,用弧度表示顶点在原点,始边重合于x轴的非负半轴,终边落在阴影部分内的角的集合(不包括边界).
① ②
【答案】(1)eq \b\lc\{\rc\}(\a\vs4\al\c1(α\b\lc\|\rc\ (\a\vs4\al\c1(-\f(2π,3)+2kπ<α<\f(π,6)+2kπ,k∈Z)))).
(2)eq \b\lc\{\rc\}(\a\vs4\al\c1(αeq \b\lc\|\rc\ (\a\vs4\al\c1(2kπ<α<\f(π,3)))+2kπ或eq \f(2π,3)+2kπ<α<π+2kπ,k∈Z)).
【解析】(1)如题图①,以OA为终边的角为eq \f(π,6)+2kπ(k∈Z);以OB为终边的角为-eq \f(2π,3)+2kπ(k∈Z),
所以阴影部分内的角的集合为
eq \b\lc\{\rc\}(\a\vs4\al\c1(α\b\lc\|\rc\ (\a\vs4\al\c1(-\f(2π,3)+2kπ<α<\f(π,6)+2kπ,k∈Z)))).
(2)如题图②,以OA为终边的角为eq \f(π,3)+2kπ(k∈Z);以OB为终边的角为eq \f(2π,3)+2kπ(k∈Z).
不妨设右边阴影部分所表示的集合为M1,左边阴影部分所表示的集合为M2,
则M1=eq \b\lc\{\rc\}(\a\vs4\al\c1(α\b\lc\|\rc\ (\a\vs4\al\c1(2kπ<α<\f(π,3)+2kπ,))k∈Z)),M2=eq \b\lc\{\rc\}(\a\vs4\al\c1(αeq \b\lc\|\rc\ (\a\vs4\al\c1(\f(2π,3)))+2kπ<α<π+2kπ,k∈Z)).
所以阴影部分内的角的集合为
M1∪M2=eq \b\lc\{\rc\}(\a\vs4\al\c1(αeq \b\lc\|\rc\ (\a\vs4\al\c1(2kπ<α<\f(π,3)))+2kπ或eq \f(2π,3)+2kπ<α<π+2kπ,k∈Z)).
题型三 扇形的弧长与面积问题
例3一个扇形的周长为20,则扇形的半径和圆心角各取什么值时,才能使扇形面积最大?
【答案】当扇形半径r=5,圆心角为2 rad时,扇形面积最大.
【解析】设扇形的圆心角为α,半径为r,弧长为l,则l=αr,
依题意l+2r=20,即αr+2r=20,∴α=eq \f(20-2r,r).
由l=20-2r>0及r>0得0
=-(r-5)2+25(0
故当扇形半径r=5,圆心角为2 rad时,扇形面积最大.
解题技巧:(弧度制下解决扇形相关问题的步骤)
(1)明确弧长公式和扇形的面积公式:l=|α|r,S=eq \f(1,2)|α|r2和S=eq \f(1,2)lr.(这里α必须是弧度制下的角)
(2)分析题目的已知量和待求量,灵活选择公式.
(3)根据条件列方程(组)或建立目标函数求解.
跟踪训练三
1、已知某扇形的圆心角为80°,半径为6 cm,则该圆心角对应的弧长为( )
A.480 cmB.240 cmC.8π3 cm D.4π3 cm
【答案】C
【解析】:80°=π180×80=4π9,
又r=6 cm,故弧长l=αr=4π9×6=8π3(cm).
2、如图,已知扇形AOB的圆心角为120°,半径长为6,求弓形ACB的面积.
【答案】12π-93
【解析】S扇形AOB=12×120π180×62=12π,
S△AOB=12×6×6×sin 60°=93,
故S弓形ACB=S扇形AOB-S△AOB=12π-93.
五、课堂小结
让学生总结本节课所学主要知识及解题技巧
六、板书设计
5.1.2 弧度制
1.弧度制 例1 例2 例3
2.弧度制与角度制转化
3.扇形弧长与面积公式
七、作业
课本175页练习及175页习题5.1.
本节课主要采用讲练结合与分组探究的教学方法,让学生通过角度制与弧度制的转化将角与实数建立一一对应关系,切记:角度和弧度不可同时出现.
度
0°
30°
45°
60°
90°
120°
135°
150°
180°
270°
360°
弧
度
0
π6
π4
eq \f(π,3)
eq \f(π,2)
2π3
3π4
5π6
π
eq \f(3π,2)
2π
信息技术选修1 数据与数据结构第三章 字符串、队列和栈3.3 栈优秀表格教案及反思: 这是一份信息技术选修1 数据与数据结构第三章 字符串、队列和栈3.3 栈优秀表格教案及反思,文件包含331栈的概念特性及基本操作教学设计doc、332栈的应用教学设计doc等2份教案配套教学资源,其中教案共4页, 欢迎下载使用。
浙教版 (2019)选修1 数据与数据结构3.2 队列优质课表格教案: 这是一份浙教版 (2019)选修1 数据与数据结构3.2 队列优质课表格教案,文件包含321队列的概念特性及基本操作教学设计doc、322队列的应用教学设计doc等2份教案配套教学资源,其中教案共4页, 欢迎下载使用。
高中信息技术浙教版 (2019)选修1 数据与数据结构2.2 链表优质表格教案及反思: 这是一份高中信息技术浙教版 (2019)选修1 数据与数据结构2.2 链表优质表格教案及反思,文件包含222链表的应用教学设计doc、221链表的概念特性基本操作教学设计doc等2份教案配套教学资源,其中教案共7页, 欢迎下载使用。