


2016-2017年高中地理人教版必修2习题:章末总结提升3 Word版含解析
展开
这是一份地理本册综合习题,共6页。
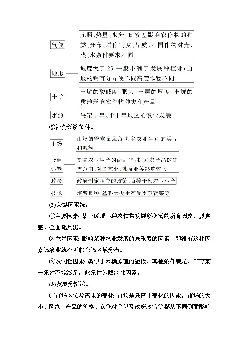
章末总结提升[知识网络]参考答案:①自然 ②社会经济 ③种植业 ④季风水田 ⑤商品谷物 ⑥畜牧业 ⑦大牧场放牧 ⑧乳畜[触摸高考]1.(新课标全国Ⅱ卷)桑基、蔗基、果基鱼塘是珠江三角洲传统的农业景观和被联合国推介的典型生态循环农业模式。改革开放以来,随着工业化和城镇化的快速发展,传统的基塘农业用地大部分变为建设用地,保留下来的基塘也变为以花基、菜基为主。据此回答(1)~(3)题。(1)该地基塘转变为建设用地对局地气候的影响是( )A.大气湿度增高 B.大气降水增多C.近地面风速增大 D.气温变率增大(2)农民用花基、菜基鱼塘取代桑基、蔗基鱼塘的直接目的是( )A.提高土壤质量 B.节省劳动力C.促进生态循环 D.提高经济收入(3)桑基、蔗基鱼塘被保留的很少,反映了该生态循环农业模式( )A.与当地产业发展方向不一致B.不具有在其他地区推广的价值C.与现代农业发展要求不相符D.不适应当地水热条件的变化解析:(1)珠江三角洲基塘农业用地大部分转变为建设用地,使水面大大减少,水循环减弱,因而大气湿度会降低,大气降水也不会增多,故A、B两项错误。珠江三角洲城市化水平提高,城市增多,众多建筑物的阻挡会降低近地面风速,故C错误。由于水面减少,水域对气温的调节作用减弱,气温变率增大,故D正确。(2)社会经济因素的变化对农业生产的影响很大,随着珠江三角洲城市数量和城市人口的增多,花卉和蔬菜的市场需求量增大。农民用花基、菜基取代桑基、蔗基,生产花卉、蔬菜,既满足了市场需求,又提高了经济收入,故选D。(3)城市数量增加,使城郊农业发展较快。城郊农业深受城市市场的影响,要为城市人口提供大量的花卉、蔬菜、肉蛋奶等农产品,种桑、种甘蔗显然与城郊农业的发展方向不一致,故选A。答案:(1)D (2)D (3)A主题升华分析农业区位因素的一般方法(1)整体评价法。这种方法常用于分析某一区域某种农作物或地域类型的发展条件,即从有利、不利方面分析自然条件和社会经济条件。①自然条件。②社会经济条件。(2)关键因素法。①主要因素:某一区域某种农作物发展所必需的所有因素,要完整、全面地列出。②主导因素:影响某种农业发展的最重要的因素,即没有这种因素该农业就不可能在该区域分布。③限制性因素:类似于木桶原理的短板,其他条件满足,唯有某一条件不能满足,此条件为限制性因素。(3)发展分析法。①市场区位及需求的变化:市场是最富于变化的因素,市场的大小、区位、产品的价格、竞争对手以及政府政策等都从不同侧面影响市场的需求量,进而影响农业区位。②交通运输、技术条件的变化:交通运输条件的改善大大缩短了产品运输时间,保鲜、冷藏技术的发展,市场和农产品生产地在地域上出现分离,逐渐形成跨地区以致世界性的农业区域专业化。2.(全国新课标Ⅱ卷)下图示意某岛的地理位置。读图,完成(1)~(2)题。(1)图示岛屿西南部降水丰沛,主要是因为( )①盛行西风 ②地形抬升 ③暖流增湿 ④反气旋活跃A.①② B.②③C.③④ D.①④(2)下列农业生产类型中,最适宜在图示岛屿发展的是( )A.水田农业 B.迁移农业C.种植园农业 D.畜牧业解析:第(1)题,主要考查影响降水的因素。读图可知,该岛屿地处南太平洋,受西风带影响,且岛上多山。由于岛屿西南部地处南半球西风带的迎风坡,因此降水丰沛,①②正确。该岛屿西南部附近的洋流为西风漂流,属于寒流,③错误;反气旋控制的地区降水少,④错误。故A项正确。第(2)题,主要考查农业生产类型。该岛屿地处西风带,属温带海洋性气候,终年温和湿润,适合多汁牧草生长,而且山区面积广大,因而适合发展畜牧业。答案:(1)A (2)D3.(江苏卷)下图是我国30°N附近地形剖面及年平均气温、年平均降水量示意图。读图,回答下列问题。(1)长江中下游平原主要农业地域类型是________,发展该农业的有利社会经济条件有___________________________________________________________________________________________________________________________________________________。(2)你认为拉萨河谷地种植水稻是否可行?理由是什么?解析:(1)长江中下游平原属于亚热带季风气候,适宜发展水稻种植业。有利的社会经济条件主要从市场、劳动力和生产历史等方面考虑。(2)可以把拉萨河谷地的自然条件和社会经济条件与长江中下游平原相比较,从差异上说明适合或者不适合,并分析原因。从水稻所需要的自然条件看,拉萨河谷地应该不适合种植水稻。但如果利用科学技术改善不利的自然条件,则另当别论。答案:(1)水稻种植业(季风水田农业) 人口密集,劳动力丰富;粮食需求量大,市场广阔;种植历史悠久,经验丰富(2)不可行。地势高,气温低,降水少;水热条件不能满足水稻生长需要。(如答可行,须提出解决水热条件不足的可行方法)主题升华如何分析农业地域类型的形成条件(1)自然条件。①气候:分析气候要素可从气温(热量)、降水、光照、气温日较差等方面分析,不同的气候、气温、降水、光照等各不相同,要做到具体情况具体分析。②地形:(位于冲积扇、冲积平原、河口三角洲、古老的高原)土层深厚,易于耕作;地形平坦开阔等。③土壤:肥沃(黑土、紫色土、水稻土等)。④水源:充足,灌溉便利(有丰富的地下水、河湖水、冰雪融水等)。(2)社会经济条件。①市场条件:国内外市场位置远近、城市人口数量、生活水平高低、消费习惯。②交通条件:海运及内河航运条件(对外贸易)、铁路和公路运输网络(国内市场)、航空运输条件(花卉、高档果品等)。③农业技术:机械化水平、耕作技术、灌溉技术、农业科技水平。④劳动力:劳动力数量和价格等。
相关试卷
这是一份高中本册综合课时作业,共5页。
这是一份高中地理人教版 (新课标)必修2本册综合课后作业题,共6页。
这是一份高中地理人教版 (新课标)必修2本册综合课时练习,共10页。试卷主要包含了选择题,综合题等内容,欢迎下载使用。