人教版八年级上册第四章 光现象综合与测试单元测试随堂练习题
展开
这是一份人教版八年级上册第四章 光现象综合与测试单元测试随堂练习题,共32页。试卷主要包含了下列器材中,对光起发散作用的是等内容,欢迎下载使用。
2021-2022学年人教版八年级物理上学期第四章光现象单元测试卷
第Ⅰ卷(选择题)
一.选择题(共18小题,满分54分,每小题3分)
1.(3分)下列器材中,对光起发散作用的是
A.平面镜 B.凸透镜 C.凹透镜 D.潜望镜
2.(3分)小希对下列光学成像实例进行了分析,判断正确的是
实例:①针孔照相机内所成的像;②潜望镜中看到的景物的像;③放大镜看到的物体的像;④幻灯机屏幕上所成的像;⑤照相机中所成的像。
A.反射成像的有②③⑤ B.折射成像的有①③⑤
C.属于实像的是①④⑤ D.属于虚像的是②③④
3.(3分)在①小孔成像;②平面镜成像;③放大镜成像;④照相机成像;⑤幻灯机成像中
A.成实像的是①②③ B.成虚像的是②③④
C.属于反射成像的是② D.属于折射成像的是①③④
4.(3分)对学习过的知识进行归纳总结,从而加深对知识的理解,是一种重要的学习方法。以下是小洋学习了关于“平面镜成像”和“凸透镜成像”的知识后,总结出的关于实像和虚像的一些特点,其中正确的是
A.虚像可以用光屏承接
B.虚像可以是正立的,也可以是倒立的
C.实像一定能用光屏承接
D.实像可以是放大的,不可以是缩小的
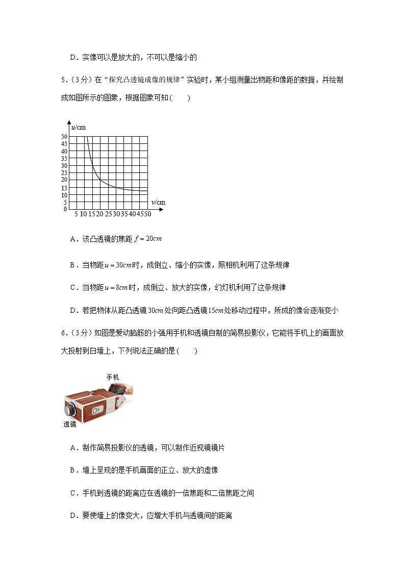
5.(3分)在“探究凸透镜成像的规律”实验时,某小组测量出物距和像距的数据,并绘制成如图所示的图象,根据图象可知
A.该凸透镜的焦距
B.当物距时,成倒立、缩小的实像,照相机利用了这条规律
C.当物距时,成倒立、放大的实像,幻灯机利用了这条规律
D.若把物体从距凸透镜处向距凸透镜处移动过程中,所成的像会逐渐变小
6.(3分)如图是爱动脑筋的小强用手机和透镜自制的简易投影仪,它能将手机上的画面放大投射到白墙上,下列说法正确的是
A.制作简易投影仪的透镜,可以制作近视镜镜片
B.墙上呈现的是手机画面的正立、放大的虚像
C.手机到透镜的距离应在透镜的一倍焦距和二倍焦距之间
D.要使墙上的像变大,应增大手机与透镜间的距离
7.(3分)在“探究凸透镜成像的规律”实验中,光具座上各元件位置如图所示,此时在光屏上恰好成一个清晰的像,则下列说法正确的是
A.利用这一原理制成了投影仪
B.若保持凸透镜位置不变,将蜡烛和光屏的位置互换,会在光屏上成一个清晰倒立、缩小的像
C.若保持凸透镜位置不变,将蜡烛放到刻度线处,适当移动光屏也能得到一个清晰的像
D.若将蜡烛稍稍靠近凸透镜,则应将光屏远离凸透镜才能得到清晰的像
8.(3分)在探究凸透镜成像规律实验中,当烛焰位于距离凸透镜一倍焦距内时,人眼观察到烛焰成像的情形是图中的
A. B. C. D.
9.(3分)把高的发光棒立于焦距为凸透镜前,在凸透镜后的光屏上成了高的像,物体离凸透镜的距离可能是
A. B. C. D.
10.(3分)某同学做“探究凸透镜成像的规律”实验时,所用凸透镜的焦距为,保持凸透镜位置不变,如图所示,先后使烛焰位于,,,四点,并分别调整光屏的位置,关于,,,四点的成像情况,他归纳出下列说法,其中错误的是
A.烛焰位于点时,屏上出现的实像最小
B.烛焰位于点时,屏上出现的实像最大
C.烛焰位于点时,屏上出现的实像最大
D.烛焰位于点时,成正立放大的虚像
11.(3分)用图甲所示的装置测出凸透镜的焦距,并“探究凸透镜成像规律”,当蜡烛、透镜、光屏位置如图乙时,在光屏上可成清晰的像。下列说法正确的是
A.凸透镜的焦距是
B.图乙中烛焰成的是倒立放大的像
C.照相机成像特点与图乙中所成像的特点相同
D.保持凸透镜、光屏位置不变,将蜡烛远离凸透镜,烛焰仍可在光屏上成清晰的像
12.(3分)如图所示,是对同一个物体拍摄的两张清晰程度相同的照片底片,拍摄这两张照片时照相机的镜头焦距相同,下列说法正确的是
A.拍摄时,相机与物体的距离较大
B.拍摄时,相机与物体的距离较大
C.拍摄与时,相机与物体的距离一样大
D.无法判断
13.(3分)在做凸透镜成像实验时,将点燃的蜡烛沿着光具座,从凸透镜二倍焦距以外的某位置向焦点移动。在此过程中,像的大小及像距的变化情况是
A.像和像距都逐渐变大 B.像和像距都逐渐变小
C.像逐渐变大,像距逐渐变小 D.像逐渐变小,像距逐渐变大
14.(3分)如图所示的是近视眼、远视眼及矫正模型示意图,下列说法中正确的是
A.①表示的是近视眼模型,③为近视眼矫正模型
B.①表示的是远视眼模型,④为远视眼矫正模型
C.②表示的是近视眼模型,④为近视眼矫正模型
D.②表示的是远视眼模型,③为远视眼矫正模型
15.(3分)小光用凸透镜成像时,在光屏上承接倒了像,他用黑纸把凸透镜的上半部挡住时,请你分析此时光屏上的像会发生怎样的变化?
A.亮度不变,上半部像消失 B.亮度不变,下半部像消失
C.亮度变暗,只有上半部像 D.亮度变暗,像依然完整
16.(3分)毕业了,小明与全班同学用胶片照相机照了合影后,接着照一张单身像。下列说法正确的是
A.小明应远离镜头,同时胶片应靠近镜头
B.小明应靠近镜头,同时胶片应远离镜头
C.小明在相机中的像是倒立、放大的实像
D.小明在相机中的像是正立、放大的虚像
17.(3分)在探究凸透镜成像规律的实验中,先用焦距为的透镜进行实验,在光屏上得到了清晰的缩小实像,如图,接下来改用焦距为的透镜继续实验,如果不改变蜡烛和凸透镜的位置,要在光屏上成清晰的放大实像,光屏应该
A.向左移动 B.向右移动 C.向上移动 D.保持不动
18.(3分)某同学在“探究凸透镜成像规律”的实验中,记录并绘制了物体到凸透镜的距离跟像到凸透镜的距离之间关系的图像,如图所示。下列判断正确的是
A.该凸透镜的焦距是
B.当时,在光屏上能得到一个缩小的像
C.当时成放大的实像,投影仪是根据这个原理制成的
D.把物体从距凸透镜处移动到处的过程中,像逐渐变大
第Ⅱ卷(非选择题)
请点击修改第Ⅱ卷的文字说明
二.填空题(共4小题,满分28分)
19.(4分)张家界因山而著名,吸引许多中外游客来旅游,有少数游客在山上游玩时将空纯净水瓶扔在山上,这样做既污染了环境,同时还可能引起山林火灾。这是因为,当下雨时纯净水瓶装入水后,就相当于一个 透镜。晴天强太阳光照射它时,它对光线会产生 作用,可能会引起枯叶着火。因此我们在山中游玩时一定要注意保护环境。
20.(16分)小宇在做“探究凸透镜成像规律”实验,其实验装置的示意图如图1所示。、、、、是主光轴上的五个点,点和点分别是凸透镜的焦点和二倍焦距点。
(1)在、、、、这五个点中:
①把烛焰放在 点上,可以成正立、放大的虚像,像与物在凸透镜的 侧 “同”“异”
②把烛焰放在 点上,光屏所成的像最小,放在 点上,所成的像最大。
③把烛焰放在 点上是属于照相机原理。④把烛焰放在 点上是属于投影仪原理。
⑤当蜡烛从点逐渐向点移动的过程中,要得到清晰的像,光屏必须逐渐 (选填“靠近”或“远离” 透镜,并且得到的像会逐渐 (选“变大”、“变小”或“不变” 。
(2)根据图2中的坐标画出该凸透镜物距和像距的关系图象可知该凸透镜的焦距为 。
21.(4分)如图所示的四幅图,有的能够说明近视眼或远视眼的成像原理,有的给出了近视眼或远视眼的矫正方法,能够说明远视眼的成像原理的是 图;表示矫正近视眼的是 图。
22.(4分)如果一束来自远处某点的光经角膜和晶状体折射后所成的像落在视网膜 (填前或后),这就是近视眼。矫正的方法是戴一副由 透镜片做的眼镜。
三.作图题(共3小题,满分6分,每小题2分)
23.(2分)如图所示,请完成折射光路图。
24.(2分)如图所示,为凸透镜的主光轴,为蜡烛,为蜡烛在光屏上所成的像,根据凸透镜成像原理确定凸透镜的位置及其焦点,并将它们画出来。
25.(2分)完成图中的光路图。
四.解答题(共1小题,满分12分,每小题12分)
26.(12分)某同学用蜡烛、凸透镜和光屏做“探究凸透镜成像规律”的实验,装置如图所示。
(1)要使烛焰的像能成在光屏的中央,应将蜡烛向 (填“上”或“下” 调节。
(2)实验过程中,当烛焰距凸透镜时,移动光屏至某一位置,能在光屏上得到一个等大清晰的像,则该凸透镜的焦距是 。
(3)当烛焰距凸透镜时,移动光屏,可在光屏上得到一个清晰、倒立、 的实像,日常生活中利用这一原理制成的光学仪器是 (填“照相机”、“投影仪”或“放大镜” 。要使烛焰在光屏上所成的像变大,应保持透镜的位置不动,调节蜡烛的位置,同时将光屏 (填“靠近”或“远离” 透镜,直至得到清晰的像。
(4)实验中怎样操作,才能在光屏上得到最清晰的像? 。
2020-2021学年人教版八年级物理上学期第四章光现象单元测试卷
参考答案与试题解析
一.选择题(共18小题,满分54分,每小题3分)
1.(3分)下列器材中,对光起发散作用的是
A.平面镜 B.凸透镜 C.凹透镜 D.潜望镜
【分析】凹透镜对光有发散作用,近视眼镜就是凹透镜。
【解答】解:、平面镜对光有反射作用,不符合题意;
、凸透镜对光有会聚作用,不符合题意;
、凹透镜对光有发散作用,符合题意;
、潜望镜是通过平面镜对光的反射,不符合题意;
故选:。
【点评】本题考查的是凹透镜对光有发散作用的知识点。
2.(3分)小希对下列光学成像实例进行了分析,判断正确的是
实例:①针孔照相机内所成的像;②潜望镜中看到的景物的像;③放大镜看到的物体的像;④幻灯机屏幕上所成的像;⑤照相机中所成的像。
A.反射成像的有②③⑤ B.折射成像的有①③⑤
C.属于实像的是①④⑤ D.属于虚像的是②③④
【分析】根据实像和虚像的区别、不同点:
(1)成因不同,实像是由实际光线会聚而成的,而虚像是由实际光线的反向延长线会聚而成的;
(2)像的正倒不一样,实像一般是倒立的,而虚像是正立的;来分析此题。
【解答】解:①针孔照相机属于小孔成像原理,因此成的是实像,它是光的直线传播原理形成的;
②从潜望镜中观察景物,观察到的是虚像,利用的是平面镜成像原理,属于光的反射现象;
③用放大镜看物体,利用的是光的折射现象中成虚像的情况;
④看幻灯机屏幕上的像,是光的折射现象,成的是倒立放大的实像;
⑤照相机中所成的像是倒立缩小的实像。
综上所述,属于实像的是①④⑤;属于虚像的是②③;属于折射成像的是③④⑤;属于反射成像的是②.故只有选项正确。
故选:。
【点评】本题综合考查了光的直线传播现象、折射现象和反射现象,解决这类题目需要对光现象有个系统、全面的了解和掌握。
3.(3分)在①小孔成像;②平面镜成像;③放大镜成像;④照相机成像;⑤幻灯机成像中
A.成实像的是①②③ B.成虚像的是②③④
C.属于反射成像的是② D.属于折射成像的是①③④
【分析】首先明确这五种事物的成像规律,才可做出判断,哪些成实像,哪些成虚像,
哪些是反射成像,哪些是折射成像。
【解答】解:①小孔成像是光沿直线传播的原理,所成的像是倒立的实像;
②平面镜成像是光的反射成像,所成的像是正立等大的虚像;
③放大镜成像是光的折射成像,所成的像是放大正立的虚像;
④照相机成像是光的折射成像,所成的像是缩小倒立的实像;
⑤幻灯机成像是光的折射成像,所成的像是放大倒立的实像;
故选:。
【点评】在此题中不光考查了光的反射现象及其应用,同时也考查了光的折射现象及其应用。
4.(3分)对学习过的知识进行归纳总结,从而加深对知识的理解,是一种重要的学习方法。以下是小洋学习了关于“平面镜成像”和“凸透镜成像”的知识后,总结出的关于实像和虚像的一些特点,其中正确的是
A.虚像可以用光屏承接
B.虚像可以是正立的,也可以是倒立的
C.实像一定能用光屏承接
D.实像可以是放大的,不可以是缩小的
【分析】(1)实像和虚像的区别:实像是实际光线会聚成的,虚像是实际光线的反向延长线会聚成的;实像可以呈现在光屏上,虚像不能呈现在光屏上。
(2)平面镜的成像特点:正立、等大的虚像。
(3)凸透镜成像特点:①时,成倒立、缩小的实像;②时,成倒立、放大的实像;③时,成正立、放大的虚像。
【解答】解:、实像可以呈现在光屏上,虚像不能呈现在光屏上。不符合题意。
、虚像是正立的。平面镜的虚像是正立的,但是左右相反;凸透镜的虚像是正立的左右是一致的。不符合题意。
、实像可以呈现在光屏上,虚像不能呈现在光屏上。符合题意。
、实像有放大的、缩小的、等大的。不符合题意。
故选:。
【点评】(1)掌握平面镜的成像特点和凸透镜的成像特点。
(2)掌握分别实像和虚像的方法。
5.(3分)在“探究凸透镜成像的规律”实验时,某小组测量出物距和像距的数据,并绘制成如图所示的图象,根据图象可知
A.该凸透镜的焦距
B.当物距时,成倒立、缩小的实像,照相机利用了这条规律
C.当物距时,成倒立、放大的实像,幻灯机利用了这条规律
D.若把物体从距凸透镜处向距凸透镜处移动过程中,所成的像会逐渐变小
【分析】(1)根据凸透镜成像的四种情况和应用进行判断:,成倒立、缩小的实像,,应用于照相机和摄像机。,成倒立、等大的实像,,一般用来求凸透镜的焦距。,成倒立、放大的实像,,应用于幻灯机和投影仪。,成正立、放大的虚像,应用于放大镜和老花镜。
(2)当物距大于焦距时,凸透镜成实像。凸透镜成实像时,物距增大,像距减小,像变小。
【解答】解:、据凸透镜成像规律可知,当,凸透镜成倒立、等大的实像;由图可知,,所以。故错误;
、当物距时,,成倒立、缩小的实像,,应用于照相机和摄像机,故正确;
、当物距时,,成正立、放大的虚像,应用于放大镜,故错误;
、物体从距凸透镜处移动到处的过程中,物距大于焦距,成实像,凸透镜成实像时,物距减小,像距增大,像变大,故错误。
故选:。
【点评】本题考查凸透镜成像规律,关键是将课本知识内容记忆清楚,仔细分析即可。
6.(3分)如图是爱动脑筋的小强用手机和透镜自制的简易投影仪,它能将手机上的画面放大投射到白墙上,下列说法正确的是
A.制作简易投影仪的透镜,可以制作近视镜镜片
B.墙上呈现的是手机画面的正立、放大的虚像
C.手机到透镜的距离应在透镜的一倍焦距和二倍焦距之间
D.要使墙上的像变大,应增大手机与透镜间的距离
【分析】投影仪利用凸透镜成像的规律,当物距大于焦距,小于二倍焦距时,成倒立、放大的实像的原理。根据物近像远像变大的规律可判断其像与物的变化关系。
【解答】解:、投影仪利用凸透镜成像的规律,老花镜镜片也是凸透镜,因此,制作简易投影仪的透镜是凸透镜,但不能用凹透镜或近视镜,故错误;
、据上分析可知,投影仪成的像是倒立、放大的实像,故错误;
、根据投影仪成像的原理可知,手机到透镜的距离应大于焦距,小于二倍焦距,故正确;
、要使墙上的像变大,根据物近像远像变大的规律可知,应减小手机与透镜间的距离,故错误。
故选:。
【点评】本题以自制简易投影仪为例,考查了凸透镜成像规律的应用,要熟知其成像的特点与规律,并会分析其物距和像距的关系。
7.(3分)在“探究凸透镜成像的规律”实验中,光具座上各元件位置如图所示,此时在光屏上恰好成一个清晰的像,则下列说法正确的是
A.利用这一原理制成了投影仪
B.若保持凸透镜位置不变,将蜡烛和光屏的位置互换,会在光屏上成一个清晰倒立、缩小的像
C.若保持凸透镜位置不变,将蜡烛放到刻度线处,适当移动光屏也能得到一个清晰的像
D.若将蜡烛稍稍靠近凸透镜,则应将光屏远离凸透镜才能得到清晰的像
【分析】凸透镜成像的规律:
当时,成倒立、缩小的实像。照相机、摄像机就是根据这个原理制成的;
当时,成倒立、等大的实像;
当时,成倒立、放大的实像。幻灯机、投影仪就是根据这个原理制成的;
当时,无像。经凸透镜折射后的光线是平行的,没有会聚点;
当时,成正立、放大的虚像。放大镜就是根据这个原理制成的;
成实像时的动态变化规律是:物近像远像变大,物远像近像变小。
【解答】解:、由图可知,物距大于像距,,,此时光屏上成倒立缩小的实像,照相机利用了此原理。故错误;
、若保持凸透镜位置不变,将蜡烛和光屏的位置互换,此时,成倒立、放大的实像,故错误;
、由图可知,物距大于像距,,所以;,所以。所以。当将蜡烛放在刻度线处时,此时时,成正立、放大的虚像,虚像不能在光屏上承接。故错误;
、凸透镜成实像时的动态变化规律是:物远像近像变小,则若将蜡烛靠近凸透镜,则应将光屏远离凸透镜才能得到清晰的像,且像逐渐变大。故正确。
故选:。
【点评】此题考查学生的分析能力,关键是掌握凸透镜成像的规律,搞清像距、像的大小与物距之间的关系,能够能从图中获取信息,然后利用所学规律分析解答问题,这是考试中常见的题型。
8.(3分)在探究凸透镜成像规律实验中,当烛焰位于距离凸透镜一倍焦距内时,人眼观察到烛焰成像的情形是图中的
A. B. C. D.
【分析】利用题目中告诉的物距与焦距的关系:物距小于一倍焦距,结合凸透镜成像的规律,即可确定人观察到得烛焰的像的性质,从而可以确定答案。
【解答】解:当物距小于一倍焦距时,物体在凸透镜成的是正立的放大的虚像。只有选择项中所示的情况符合这个规律。
故选:。
【点评】这是一道关于凸透镜成像规律的考查的一道比较容易的题目,通过物距与焦距的关系,确定成像的性质,然后与选择项对应确定答案。
9.(3分)把高的发光棒立于焦距为凸透镜前,在凸透镜后的光屏上成了高的像,物体离凸透镜的距离可能是
A. B. C. D.
【分析】首先知道在光屏上得到的像一定是实像,其次因为物体高,像高,所以是放大的像,所以像应该是倒立放大的实像,根据给出的焦距和凸透镜成像规律分析物距的大小。
【解答】解:根据题干条件,此时所成的像是倒立放大的实像,所以满足:,处于这一物距范围内的只有、。
故选:。
【点评】熟记凸透镜成像规律:,成倒立缩小的实像;,成倒立等大的实像;,成倒立放大的实像;,不成像;,成正立放大的虚像。
10.(3分)某同学做“探究凸透镜成像的规律”实验时,所用凸透镜的焦距为,保持凸透镜位置不变,如图所示,先后使烛焰位于,,,四点,并分别调整光屏的位置,关于,,,四点的成像情况,他归纳出下列说法,其中错误的是
A.烛焰位于点时,屏上出现的实像最小
B.烛焰位于点时,屏上出现的实像最大
C.烛焰位于点时,屏上出现的实像最大
D.烛焰位于点时,成正立放大的虚像
【分析】根据凸透镜成像规律来分析,物距小于焦距,成正立放大虚像;物距大于焦距小于二倍焦距,成倒立放大实像;物距大于二倍焦距,成倒立缩小实像。
凸透镜成像时,物近像远像变大。
【解答】解:(1)烛焰位于点时,物距大于二倍焦距,成倒立缩小实像,屏上出现的实像最小,故正确;
(2)烛焰位于、两点时,物距大于焦距小于二倍焦距,都成倒立放大实像,但点位置距离透镜大于点位置,因此在点屏上出现的实像比在点出现的实像大,即最大,烛焰位于点时,屏上出现的实像最大,故正确、错误;
(3)烛焰位于点时,物距小于焦距,成正立放大虚像,故正确。
故选:。
【点评】此题探究凸透镜成像的规律实验,一定要熟练掌握凸透镜成像特点与物距之间的关系。掌握凸透镜成像规律并能灵活运用分析实际问题。
11.(3分)用图甲所示的装置测出凸透镜的焦距,并“探究凸透镜成像规律”,当蜡烛、透镜、光屏位置如图乙时,在光屏上可成清晰的像。下列说法正确的是
A.凸透镜的焦距是
B.图乙中烛焰成的是倒立放大的像
C.照相机成像特点与图乙中所成像的特点相同
D.保持凸透镜、光屏位置不变,将蜡烛远离凸透镜,烛焰仍可在光屏上成清晰的像
【分析】(1)根据凸透镜对光线的折射作用知:平行于主光轴的光线经凸透镜折射后将过焦点,然后可知其焦距;
(2)根据图中表示的焦距与物距,利用凸透镜成像的规律可以确定成像的性质。
(3)当时,成倒立缩小的实像,应用于照相机。
(4)凸透镜成实像时,物距增大,像距减小。
【解答】解:、平行于主光轴的光线经凸透镜折射后将汇聚于点,点即为此透镜的焦点,从焦点到透镜中心的距离即为焦距,则透镜的焦距为,故本选项错误;
、图乙中,物距,像距,像距大于物距,由凸透镜成像规律可知,图乙中烛焰成的是倒立放大的实像,故本选项正确;
、由凸透镜成像规律可知,当时,成倒立缩小的实像,应用于照相机。故本选项错误;
、因为凸透镜成实像时,物距增大,像距减小,所以将蜡烛远离凸透镜,保持凸透镜、光屏位置不变,则在光屏上不能成清晰的像,要想在光屏上成清晰的像,应将光屏向靠近透镜的方向移动,故本选项错误。
故选:。
【点评】本题主要考查了测量焦距的方法和凸透镜的成像规律。凸透镜成实像时如果物距变小,那么像距变大,像的大小也变大,凸透镜成虚像时,如果物距变小,那么像距变小,像的大小也变小。
12.(3分)如图所示,是对同一个物体拍摄的两张清晰程度相同的照片底片,拍摄这两张照片时照相机的镜头焦距相同,下列说法正确的是
A.拍摄时,相机与物体的距离较大
B.拍摄时,相机与物体的距离较大
C.拍摄与时,相机与物体的距离一样大
D.无法判断
【分析】要解决此题,首先知道照相机是根据凸透镜成像原理制成的。
需要掌握凸透镜成像的规律。知道成实像时的动态变化规律是:物近像远像变大,物远像近像变小。
【解答】解:由图知,的像比的像小,根据凸透镜成像的规律,成的像越小,此时的物距越大,像距越小。所以拍摄时,相机与物体的距离较大。
故选:。
【点评】此题主要考查了照相机的制作原理及凸透镜成像的规律及应用,是一道基础性题目,只要搞清成像特点与物距之间的关系,掌握成实像时的动态变化规律。便可以解决此题。
13.(3分)在做凸透镜成像实验时,将点燃的蜡烛沿着光具座,从凸透镜二倍焦距以外的某位置向焦点移动。在此过程中,像的大小及像距的变化情况是
A.像和像距都逐渐变大 B.像和像距都逐渐变小
C.像逐渐变大,像距逐渐变小 D.像逐渐变小,像距逐渐变大
【分析】根据凸透镜成实像时,遵循物近像远像变大的特点进行分析。
【解答】解:当物距大于一倍焦距时,凸透镜成倒立的实像,且物距越小,像距越大,成的像也越大;所以将蜡烛从二倍焦距外的地方逐渐向凸透镜的焦点靠近的过程中,像距逐渐变大,像逐渐变大。
故选:。
【点评】此题考查了成像特点与物距大小变化的关系,要掌握物近像远像变大的含义。
14.(3分)如图所示的是近视眼、远视眼及矫正模型示意图,下列说法中正确的是
A.①表示的是近视眼模型,③为近视眼矫正模型
B.①表示的是远视眼模型,④为远视眼矫正模型
C.②表示的是近视眼模型,④为近视眼矫正模型
D.②表示的是远视眼模型,③为远视眼矫正模型
【分析】(1)近视眼是由于晶状体的聚光能力太强,使远处物体成像在视网膜的前方而形成的。因此要戴对光线有发散作用的凹透镜来矫正。
(2)远视眼是由于晶状体对光线的会聚能力太弱,使近处物体成像在视网膜的后方而形成的。因此要戴对光线有会聚作用的凸透镜来矫正。
【解答】解:(1)在①图所示的情景中,物体成像在视网膜的前方,所以该图所示的是近视眼模型。因此要戴凹透镜来矫正,使像成在视网膜上。如③图所示。
(2)在②图所示的情景中,物体成像在视网膜的后方,所以该图所示的是远视眼模型。因此要戴凸透镜来矫正,使像成在视网膜上。如④图所示。
故选:。
【点评】(1)此题考查了远视眼和近视眼的成因及矫正方法。
(2)将图中的各个设备与眼睛的构造对应起来是解决此题的入手点;明确近视眼远视眼的成因及矫正方法是关键。
15.(3分)小光用凸透镜成像时,在光屏上承接倒了像,他用黑纸把凸透镜的上半部挡住时,请你分析此时光屏上的像会发生怎样的变化?
A.亮度不变,上半部像消失 B.亮度不变,下半部像消失
C.亮度变暗,只有上半部像 D.亮度变暗,像依然完整
【分析】要理解凸透镜成像的实质,是由于物体发出的无数条光线经凸透镜折射后汇聚成像。
【解答】解:在做凸透镜成像的实验时,当将凸透镜的上半部挡住时,下半部仍可以汇聚光线,所以仍可以成物体完整的像。但照射到凸透镜上部的光线将被挡住,所以汇聚到像点的光线少了,所以像的亮度将变暗。
故选:。
【点评】此题主要考查了学生对凸透镜成像原因的理解,是一道很好的题目。
16.(3分)毕业了,小明与全班同学用胶片照相机照了合影后,接着照一张单身像。下列说法正确的是
A.小明应远离镜头,同时胶片应靠近镜头
B.小明应靠近镜头,同时胶片应远离镜头
C.小明在相机中的像是倒立、放大的实像
D.小明在相机中的像是正立、放大的虚像
【分析】在成实像的前提下,物距增大,像距减小,像减小;物距减小,像距增大,像增大。
某同学拍毕业合影后,想拍一张单身像,照片上的人头变大,像变大,要减小物距,增大像距。
【解答】解:毕业合影上的人头小,单身像的人头大,像变大,要减小镜头和同学的距离,增大镜头和底片的距离。
故选:。
【点评】凸透镜成实像时,物距增大,像距减小,像减小;物距减小,像距增大,像增大。把这个结论在学生的照相过程中进行考查,使学生感到亲切,能激发学生的学习兴趣。
17.(3分)在探究凸透镜成像规律的实验中,先用焦距为的透镜进行实验,在光屏上得到了清晰的缩小实像,如图,接下来改用焦距为的透镜继续实验,如果不改变蜡烛和凸透镜的位置,要在光屏上成清晰的放大实像,光屏应该
A.向左移动 B.向右移动 C.向上移动 D.保持不动
【分析】首先根据题意“先用焦距为的透镜甲进行实验,在屏上得到清晰缩小的实像”可确定物距与焦距的关系,然后再根据凸透镜成实像时,物远像近像变小来确定调节光屏的方法。,在屏上得到清晰倒立、放大的实像。
【解答】解:由“先用焦距为的透镜进行实验,在屏上得到清晰倒立、缩小的实像”可知,此时。
接下来改用焦距为的透镜继续实验,如果不改变蜡烛和凸透镜的位置,则相当于减小了物距,根据凸透镜成实像时,物远像近像变小,可知,要在光屏上成清晰的像,光屏将向右远离透镜移动,像变大。故正确、错误。
故选:。
【点评】本题考查了凸透镜成像的规律,要注意理解应用。此题比较有拓展性,有一定难度。
18.(3分)某同学在“探究凸透镜成像规律”的实验中,记录并绘制了物体到凸透镜的距离跟像到凸透镜的距离之间关系的图像,如图所示。下列判断正确的是
A.该凸透镜的焦距是
B.当时,在光屏上能得到一个缩小的像
C.当时成放大的实像,投影仪是根据这个原理制成的
D.把物体从距凸透镜处移动到处的过程中,像逐渐变大
【分析】(1)根据凸透镜成像的三种情况和应用进行判断:
,成倒立、缩小的实像,应用于照相机。
,成倒立、等大的实像,一般用来求凸透镜的焦距。
,成倒立、放大的实像,应用于幻灯机。
,成正立、放大的虚像,应用于放大镜。
(2)凸透镜成实像时,物距减小,像距变大,像变大。
【解答】解:、如图,时凸透镜成倒立等大的实像,,所以凸透镜的焦距是,故错误。
、凸透镜的焦距是,当时,,成倒立、放大的实像,故错误。
、凸透镜的焦距是,当时,,成倒立、缩小的实像,应用于照相机,故错误。
、把物体从距凸透镜处移动到处的过程中,,物距减小,像距变大,像变大,故正确。
故选:。
【点评】凸透镜成像是几种情况是凸透镜成像习题在重要依据,一定要熟练掌握。
二.填空题(共4小题,满分28分)
19.(4分)张家界因山而著名,吸引许多中外游客来旅游,有少数游客在山上游玩时将空纯净水瓶扔在山上,这样做既污染了环境,同时还可能引起山林火灾。这是因为,当下雨时纯净水瓶装入水后,就相当于一个 凸 透镜。晴天强太阳光照射它时,它对光线会产生 作用,可能会引起枯叶着火。因此我们在山中游玩时一定要注意保护环境。
【分析】纯净水瓶内有水,容易形成中间厚边缘薄的水凸透镜。
凸透镜对光线有会聚作用,能把太阳光会聚成交点,交点的温度高,达到枯叶的着火点,枯叶燃烧引起火灾。
【解答】解:下雨时,雨水流入纯净水瓶,容易形成中间厚边缘薄的水凸透镜。
水凸透镜对太阳光有会聚作用,形成温度比较高的光点,容易点燃枯叶,发生火灾。
故答案为:凸;会聚。
【点评】水、冰、水晶等透明材料都可以制成凸透镜和凹透镜,虽然材料不同,但是对光线的作用和成像情况是相同的。
20.(16分)小宇在做“探究凸透镜成像规律”实验,其实验装置的示意图如图1所示。、、、、是主光轴上的五个点,点和点分别是凸透镜的焦点和二倍焦距点。
(1)在、、、、这五个点中:
①把烛焰放在 点上,可以成正立、放大的虚像,像与物在凸透镜的 侧 “同”“异”
②把烛焰放在 点上,光屏所成的像最小,放在 点上,所成的像最大。
③把烛焰放在 点上是属于照相机原理。④把烛焰放在 点上是属于投影仪原理。
⑤当蜡烛从点逐渐向点移动的过程中,要得到清晰的像,光屏必须逐渐 (选填“靠近”或“远离” 透镜,并且得到的像会逐渐 (选“变大”、“变小”或“不变” 。
(2)根据图2中的坐标画出该凸透镜物距和像距的关系图象可知该凸透镜的焦距为 。
【分析】(1)凸透镜成像时,,成倒立、缩小的实像,应用于照相机和摄像机。凸透镜成像时,,成倒立、放大的实像,应用于投影仪。,成正立、放大的虚像,且物像同侧。且凸透镜成实像时,物距越大,像越小。
(2),成倒立、等大的实像,根据物距和焦距的关系,求出凸透镜的焦距。
【解答】解:(1)①据图可知,烛焰放在点,,成正立、放大的虚像,且物像同侧;
②烛焰放在、、、四点,光屏上都能承接到像,烛焰在点时,物距最大,像最小。
烛焰放在、、、四点,光屏上都能承接到像,烛焰在点时,物距最小,像最大。
③当烛焰在或点时,,成倒立、缩小的实像,应用于照相机。
④把烛焰放在(d)点上是属于投影仪原理;
⑤当蜡烛从点逐渐向点移动的过程中,物距变小,要得到清晰的像,像距必须变大,故光屏必须逐渐远离透镜,并且得到的像会逐渐变大。
(2)据图能看出,,所以凸透镜的焦距是;
故答案为:(1)①;同;②;;③(b);④(d);⑤远离;变大;(5)7.5;
【点评】(1)凸透镜成像时,一倍焦距是实像和虚像的分界点,二倍焦距是放大像和缩小像的分界点。
(2)凸透镜成实像时,物距减小,像距增大,像变大。凸透镜成虚像时,物距增大,像距增大,像变大。
21.(4分)如图所示的四幅图,有的能够说明近视眼或远视眼的成像原理,有的给出了近视眼或远视眼的矫正方法,能够说明远视眼的成像原理的是 甲 图;表示矫正近视眼的是 图。
【分析】解答本题需掌握:①近视眼是晶状体会聚能力增强,像呈在视网膜的前方,应佩戴凹透镜矫正;
②远视眼是晶状体会聚能力减弱,像呈在视网膜的后方,应佩戴凸透镜矫正。
【解答】解:远视眼是晶状体曲度变小,会聚能力减弱,即折光能力减弱,像呈在视网膜的后方,应佩戴凸透镜,使光线提前会聚。
因此图甲能够说明远视眼的成像原理,图丙给出了远视眼的矫正方法。
近视眼是晶状体曲度变大,会聚能力增强,即折光能力增强,像呈在视网膜的前方,应佩戴凹透镜,使光线推迟会聚。
因此图乙能够说明近视眼的成像原理,图丁给出了近视眼的矫正方法。
故答案为:甲;丁。
【点评】本题主要考查学生对近视眼和远视眼的成因,以及矫正方法的理解和掌握,是中考的热点。
22.(4分)如果一束来自远处某点的光经角膜和晶状体折射后所成的像落在视网膜 前 (填前或后),这就是近视眼。矫正的方法是戴一副由 透镜片做的眼镜。
【分析】必须先了解近视眼的成因,及其矫正办法。
【解答】解:产生近视眼的原因是晶状体太厚,折光能力太强,或者眼球在前后方向上太长,因此来自远处某点的光会聚在视网膜前,而利用凹透镜能使光线发散的特点,在眼睛前面放一个凹透镜,可使来自远处物体的光会聚在视网膜上。
故答案为:前,凹。
【点评】本题主要考查的是近视眼的成因及矫正方法。
三.作图题(共3小题,满分6分,每小题2分)
23.(2分)如图所示,请完成折射光路图。
【分析】在作凸透镜、凹透镜的光路图时,先确定所给的光线的特点再根据透镜的光学特点来作图。
【解答】解:根据平行于主光轴的光线经凸透镜折射后将过焦点作出入射光线;
根据通过焦点的光线经凸透镜折射后将平行于主光轴,作出折射光线;如图所示:
【点评】凸透镜的三条特殊光线:①通过焦点的光线经凸透镜折射后将平行于主光轴。②平行于主光轴的光线经凸透镜折射后将过焦点。③过光心的光线经凸透镜折射后传播方向不改变。
24.(2分)如图所示,为凸透镜的主光轴,为蜡烛,为蜡烛在光屏上所成的像,根据凸透镜成像原理确定凸透镜的位置及其焦点,并将它们画出来。
【分析】选取物体上的一点,找出其对应的像点,结合凸透镜的三条特殊光线:平行于主光轴的,过焦点的;过光心的。利用其对应的入射光线的特点,可以确定凸透镜的位置,焦点的位置
【解答】解:(1)在烛焰上取一点,在所成的像上找出其对应的像点,连接,其与主光轴的交点就是凸透镜的光心,由此可以确定凸透镜的位置;
(2)过点作平行于主光轴的入射光线,经过凸透镜折射后要过,折射光线与主光轴的交点就是凸透镜焦点的位置(因为平行于主光轴的光线经过凸透镜折射后过焦点);
同理可以做出凸透镜左侧的焦点.如图所示:
【点评】(1)此题考查了凸透镜的三条特殊光线,凸透镜的光心、焦点的定义、凸透镜成像光路图。
(2)像是由物体烛焰发出的光线经过凸透镜折射会聚而成的,所以对应的物点发出的光线一定全部会聚在像点,从中取几条与焦点、凸透镜位置有关的特殊光线就可以确定焦点已经凸透镜的位置。
25.(2分)完成图中的光路图。
【分析】仔细观察入射光线或折射光线的特点,根据凸透镜或凹透镜的三条特殊光线作图。
【解答】解:
对于凸透镜,平行于主光轴的光线经凸透镜折射后折射光线通过焦点,由此作图如图所示:
对于凹透镜,平行于主光轴的光线经凹透镜折射后折射光线反向延长通过焦点,由此作图如图所示:
【点评】凸透镜有三条特殊光线:①过光心的光线其传播方向不变;②过焦点的光线经凸透镜折射后折射光线平行于主光轴;③平行于主光轴的光线经凸透镜折射后折射光线通过焦点。
凹透镜有三条特殊光线:①过光心的光线其传播方向不变;②指向另一侧焦点的光线经凹透镜折射后折射光线平行于主光轴;③平行于主光轴的光线经凹透镜折射后折射光线反向延长通过焦点。
四.解答题(共1小题,满分12分,每小题12分)
26.(12分)某同学用蜡烛、凸透镜和光屏做“探究凸透镜成像规律”的实验,装置如图所示。
(1)要使烛焰的像能成在光屏的中央,应将蜡烛向 上 (填“上”或“下” 调节。
(2)实验过程中,当烛焰距凸透镜时,移动光屏至某一位置,能在光屏上得到一个等大清晰的像,则该凸透镜的焦距是 。
(3)当烛焰距凸透镜时,移动光屏,可在光屏上得到一个清晰、倒立、 的实像,日常生活中利用这一原理制成的光学仪器是 (填“照相机”、“投影仪”或“放大镜” 。要使烛焰在光屏上所成的像变大,应保持透镜的位置不动,调节蜡烛的位置,同时将光屏 (填“靠近”或“远离” 透镜,直至得到清晰的像。
(4)实验中怎样操作,才能在光屏上得到最清晰的像? 。
【分析】(1)为使像能够成在光屏的中央,应调节烛焰、凸透镜、光屏的中心大致在同一高度处;
(2)凸透镜成像时,,成倒立、等大的实像,根据这种方法能求出凸透镜的焦距;
(3)当物距大于时,凸透镜成倒立缩小的实像;照相机根据这个原理制成;
凸透镜成实像时,遵循物近像远像变大的特点;
(4)不管向前或向后移动光屏,像都会变模糊,则光屏的位置就是最清晰的位置。
【解答】解:(1)为使像能够成在光屏的中央,应调节烛焰、凸透镜、光屏的中心大致在同一高度处,由图知,蜡烛位置偏低,应向上调节;
(2)当烛焰放在距凸透镜处时,在光屏上得到一个等大清晰的像,,所以;
(3)烛焰距凸透镜时,物距大于,此时成倒立缩小的实像,日常生活中利用这一原理制成的光学仪器是照相机;
要使烛焰在光屏上所成的像变大,则应减小物距,增大像距,将光屏远离透镜,直至得到清晰的像;
(4)当将光屏靠近或远离凸透镜时,像都会变模糊,此时光屏上的像最清晰。
故答案为:(1)上;(2)10;(3)缩小;照相机;远离;(4)调节光屏到某一位置,将光屏靠近或远离凸透镜时,像都会变模糊,此时光屏上的像最清晰。
【点评】本题是探究凸透镜成像的实验,考查了对实验器材的调节、凸透镜成像规律的应用及最清晰像的确定方法,考查重点,难度适中。
相关试卷
这是一份【期中单元测试卷】(人教版)2023-2024学年八年级物理上册单元测试卷 第4章 光现象(B卷),文件包含期中单元测试卷人教版2023-2024学年八年级物理上册单元测试卷第4章光现象B卷原卷版docx、期中单元测试卷人教版2023-2024学年八年级物理上册单元测试卷第4章光现象B卷解析版docx等2份试卷配套教学资源,其中试卷共34页, 欢迎下载使用。
这是一份【期中单元测试卷】(人教版)2023-2024学年八年级物理上册单元测试卷 第4章 光现象(A卷),文件包含期中单元测试卷人教版2023-2024学年八年级物理上册单元测试卷第4章光现象A卷原卷版docx、期中单元测试卷人教版2023-2024学年八年级物理上册单元测试卷第4章光现象A卷解析版docx等2份试卷配套教学资源,其中试卷共35页, 欢迎下载使用。
这是一份2021学年第四章 光现象综合与测试单元测试当堂达标检测题,共8页。试卷主要包含了填空题,选择题,作图题,实验探究题等内容,欢迎下载使用。

