
北师大版七年级上册第一章 丰富的图形世界综合与测试教学设计
展开
这是一份北师大版七年级上册第一章 丰富的图形世界综合与测试教学设计,共2页。教案主要包含了教学目标,教学重难点,教学过程等内容,欢迎下载使用。
知识与技能
认识简单的空间几何棱柱、圆柱、圆锥、球等,掌握其中的相同之处和不同之处.
通过比较,学会观察物体间的特征,体会几何体间的联系和区别,并能根据几何体的特征,对其进行简单分类.
过程与方法
在学习的过程中,培养学生独立思考和合作交流的能力.
情感、态度与价值观
培养学生发现、归纳并解决问题的能力,让他们感受到成功的喜悦.
【教学重难点】
重点: 认识一些基本的几何体,并能描述这些几何体的特征
难点: 描述几何体的特征,对几何体进行分类.
【教学过程】
一、创设情境,引入新课
1、课件中呈现了生活中的一些物体,要求学生能从中“发现”熟悉的几何体。
2、教师课前准备选择实物进行教学。
3、想一想:在日常生活中有哪些你熟悉的几何体?
二、合作交流 探索新知
在上面讨论的基础上,以课本上房间的一角为背景,使学生进一步熟悉常见的几何体,并能用自己的语言描述这些几何体的特征。
看一看:请同学们观察一下书房中各个物体它们各是什么形状的?
找一找:找出你所认识的几何图形。
辨一辨:
(1)上图中哪些物体的形状与长方体、正方体类似?(学生在回答桌面时老师应指出桌面是指整个层面)。
(2)上图中哪些物体的形状与圆柱、圆锥类似?挂篮球的网袋是否类似于圆锥?为什么?描述一下圆柱与圆锥的相同点与不同点.
(3)请找出上图中与笔筒形状类似的物体?
(4)请找出上图中与地球形状类似的物体?
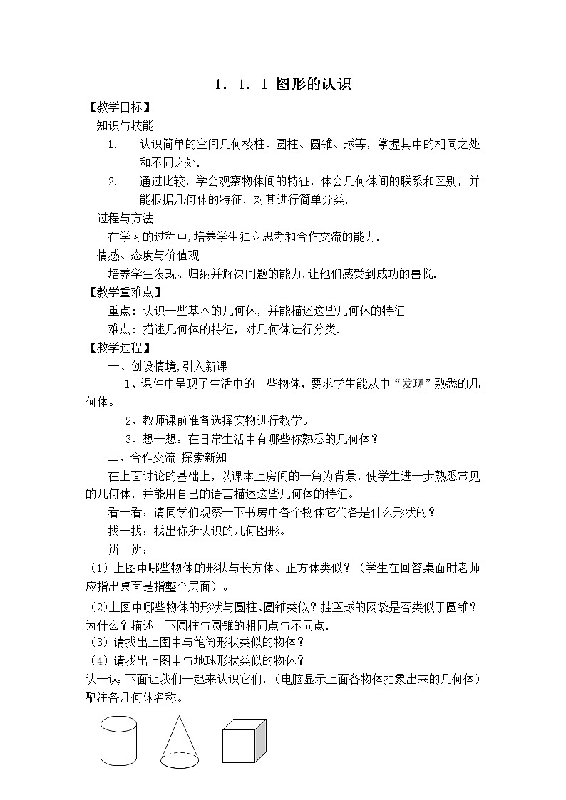
认一认:下面让我们一起来认识它们,(电脑显示上面各物体抽象出来的几何体)配注各几何体名称。
圆柱 圆锥 正方体
长方体 棱柱 球
想一想:让我们一起来回想一下平时的日常生活中所见到过的哪些物体的形状类似于以上的几何体,(在实物与几何体模型之间建立对应关系)(尤其是组织学生分组讨论圆柱、圆锥的共同点与异同点,然后学生回答。
3、用自己的语言描述棱柱与圆柱的相同点与不同点。
4、通过交流,总结,归纳形成直觉感受后,可以采取游戏的形式,将学生进行分组对抗赛(甲方出示实物,乙方作出类似于该实物的几何体的答案,数个轮回后交换角色),以此加深对简单几何体的感受和认识。
5、自学棱柱可分为直棱柱和斜棱柱,强调本书只讨论直棱柱(简称棱柱)。
三、例题讲解
【例】 观察图1所示的首饰盒,它是一个怎样的多面体?这个多面体与直四棱柱有什么关系?
解:如图2,这个首饰盒是直五棱柱,它可以看作是从一个直四棱柱中截去一个直三棱柱得到的,其中直四棱柱的底面是边长为6 cm的正方形,直三棱柱的底面是腰长为3 cm的等腰直角三角形,它们的侧棱长都为2.6 cm.
四、课堂小结
师:通过这节课的学习,同学们有什么收获?
学生发言,教师予以点评.
相关教案
这是一份数学第6章 平面图形的认识(一)6.5 垂直教案,共4页。
这是一份初中数学苏科版七年级上册6.4 平行教学设计,共3页。
这是一份苏科版七年级上册第1章 我们与数学同行1.1 生活 数学教案设计,共4页。教案主要包含了情境引入,探究活动,例题教学,当堂测试,课堂小结,作业,教学后记等内容,欢迎下载使用。