必修1 教案3 第一章 直线运动(有详解) (教案版)
展开
这是一份必修1 教案3 第一章 直线运动(有详解) (教案版),共5页。教案主要包含了速度与速率等内容,欢迎下载使用。
1. 速度:位移与发生这个位移所用时间的比值(v=),是矢量,方向与Δx的方向相同.
2.瞬时速度与瞬时速率:瞬时速度指物体在某一时刻(或某一位置)的速度,方向沿轨迹的切线方向,其大小叫瞬时速率,前者是矢量,后者是标量.
3.平均速度与平均速率:在变速直线运动中,物体在某段时间的位移跟发生这段位移所用时间的比值叫平均速度(v=),是矢量,方向与位移方向相同;而物体在某段时间内运动的路程与所用时间的比值叫平均速率,是标量.
说明:速度都是矢量,速率都是标量;速度描述物体运动的快慢及方向,而速率只能描述物体运动的快慢;瞬时速率就是瞬时速度的大小,但平均速率不一定等于平均速度的大小,只有在单方向直线运动中,平均速率才等于平均速度的大小,即位移大小等于路程时才相等.
【典型例题】
【题型1:平均速度与瞬时速度的比较】
【例题1】下面几个速度中,表示平均速度的是 BCDF ,表示瞬时速度的是: AE 。
A、子弹出枪口的速度是800m/sB、汽车从甲站行驶到乙站的速度是20m/s
C、火车通过广告牌的速度是72km/hD、人散步的速度约为1m/s
E、足球被踢出时的速度是20m/sF、炮弹通过炮筒的速度是600m/s
【针对练习】下列关于速度的描述,指平均速度的是( D )
A、电动自行车的限速为20km/h【指瞬时速度】B、子弹射出枪口时的速度为400m/s【指瞬时速度】
C、高铁测试时的最高时速可达484km/h【指瞬时速度】
D、人体感受外界刺激而形成的信号沿神经传播的速度大约为100m/s
【自我检测】1、下列几种速度,不是瞬时速度的是( C )
A、汽车速度计指示着速度60km/hB、城市路口速度路标上标有“30km/h 注意车速”字样
C、高速火车以260km/h的速度经过“哈尔滨到长春”这一路段
D、足球以12m/s速度射入球门 (P11.2)
2、下列说法正确的是( B )
A、平均速度就是速度的平均值B、瞬时速率就是瞬时速度的大小
C、火车以速度v通过某一段路,v是指瞬时速度;D、速度v从枪口射出,v是指平均速度。(P11.1)
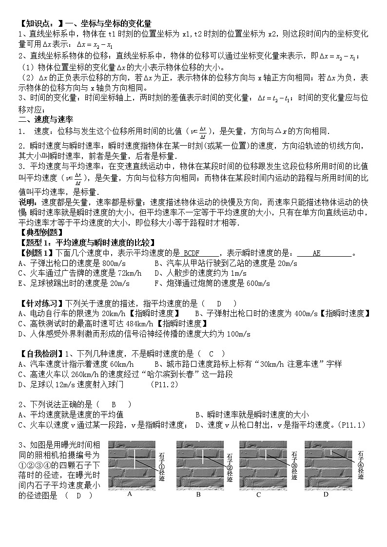
3、如图是用曝光时间相同的照相机拍摄编号为①②③④的四颗石子下落时的径迹,在曝光时间内石子平均速度最小的径迹图是 ( D )
【解析】平均速度是位移与时间的比值,相机曝光时间相同,故石子通过的径迹越短,说明其平均速度越小,比较发现D正确。
【题型2:平均速度和瞬时速度的计算】
【例2】某测量员是这样利用回声测距离的:他站在两平行峭壁间某一位置鸣枪,经过1.00 s第一次听到回声,又经过0.50 s再次听到回声.已知声速为340 m/s,则两峭壁间的距离为_______________.
解析:测量员第一次听到的声音是声波遇到较近的峭壁反射回的,则测量员到这一峭壁的距离为x1=vt1=×340×1.00 m = 170 m;第二次听到的声音是声波在另一个峭壁反射回的,所以测量员与另一峭壁的距离应为x2 =v(t1+t2) =×340×(1.00+0.50) m = 255 m,因此两峭壁间的距离为x = x1+x2 = 170 m+255 m = 425 m.
说明:这是一个联系实际的问题,解决此题的关键在于要搞清楚两次听到的声音是怎样造成的,建立起时间与路程(或位移)的关系.
【例3】火车第四次提速后,出现了“星级列车”,从其中的T14次列车时刻表可知,列车在蚌埠到济南区间段运行过程中的平均速率为_________km/h.
T14次列车时刻表
解析:运动路程x = 966 km-484 km = 482 km,运行时间t = 4.65 h,则平均速率km/h = 103.66 km/h.
说明:(1)本题是以实际生活为背景编制的,涉及到的物理知识、方法都较为简单,但要能看懂实际的列车时刻表,会从时刻表中提取出所需的路程和时间,这也是解答此问题的关键.解答时要注意物理量的单位,这是容易出错的地方.
(2)题中所求平均速率在生活中常说成平均速度,但要明确教材说的平均速度是矢量,是位移跟所用时间的比值,而生活中所说的平均速度(平均速率)是标量,是路程跟所用时间的比值.
【针对练习】1、某同学在百米赛跑中,以6m/s的速度从起跑线冲出,经50m处的速度为8.2m/s,在他跑完全程所用时间的中间时刻t=6.25s时速度为8.3m/s,最后以8.4m/s的速度冲过终点,则该同学的百米平均速度大小为_________m/s.
2、如图1-1-2所示.质点甲以8m/s的速度从0点沿x轴正方向运动,质点乙从点(0,60)处开始做匀速运动,要使甲、乙在开始运动后10s在x轴相遇.乙的速度大小为_______m/s,方向与x轴正方向间的夹角为__________.
3、(多选)一质点沿一边长为2m的正方形轨道运动,每秒钟匀速移动1m,初始位置在bc边的中点A,由b向c运动,如图所示,A、B、C、D分别是bc、cd、da、ab边的中点,则下列说法正确的是( AB )
A、第2s末的瞬时速度是1m/sB、前2s内的平均速度为
C、前4s内的平均速率为0.5m/sD、8s内的平均速度为1m/s
【解析】A、第2s末在B点,瞬时速度是1m/s,故A正确;
B、D、前2s内物体从A经过C到B,位移为m,故平均速度为:,故B正确,D错误;
C、前4s内,物体运动到C点,路程为4m,故平均速率为:;故C错误;
【自我检测】1、(多选)下表是唐山站至北京南站的D6792次列车的运行时刻表,设火车在每站都能准点到达,准点开出,运行时间为全程所用总时间。由此可知:( CD )
A、列车从唐山站到北京南站的位移为234km
B、列车全程的平均速率约为96km/h
C、列车由军粮城北站到北京南站的平均速度约为179km/h
D、列车由唐山站到北京南站共运行87min
【解析】A、表中列出的是路程,不是位移的大小,不能知道从唐山站到北京南站的位移的大小,所A错误。 B、由表中数据可知,列车全程总长度为234km;时间为t=87分钟,即为小时,全程的平均速率约为,;故B错误,D正确;
C、列车由军粮城北站到北京南站总长度为140km;时间为t=47分钟,即47/60小时,全程的平均速度约为,;故C正确;故:CD正确。
2、运动员在百米竞赛中,测得在70m处的速度是9m/s,10s末到达终点时的速度是10.2m/s,则运动员在全程内的平均速度是( C )
A、9m/sB、9.6m/sC、10m/sD、5.1m/s
3、一个骑自行车的人由静止开始沿直线骑车,他在第1s内、第2s内、第3s内、第4s内通过的位移分别为1m、2m、3m、4m,关于这个运动,下列说法正确的是( CD )
A、4s末 瞬时速度为2.5m/sB、4s末 瞬时速度为4m/s
C、前4s的平均速度为2.5m/sD、第4s内的平均速度为4.0m/s
4、某质点做直线运动的位置坐标与运动时刻的对应关系如下表所示,根据表中数据,判断下列说法正确的是( D )
A、质点3.5s时刻的瞬时速度大于1.5s
B、质点的瞬时速度不变
C、质点第3秒内的平均速度小于第4秒内的平均速度
D、质点前5秒内的平均速度是1m/s
【解析】由于不知道物体的具体运动情况,故无法确定其瞬时速度;故A错误;
B、由于只能知道1s内的位移,故无法确定每一个时刻的速度;故B错误;
C、质点第3秒内位移等于第4s内的位移;故平均速度相等;故C错误;
D、质点在前5秒内的平均速度为1m/s;故D正确;
5、在一条平直的公路上有甲、乙两城,汽车从甲城以大小为v1的速度做匀速直线运动行驶到乙城,紧接着又从乙城以大小为v2的速度做匀速直线运动返回到甲、乙两城的正中点的一小镇,则汽车在这一全过程的平均速度(大小)为:( D )
A、B、 C、 D、
【解析】设甲城到乙城的位移为2s,全程位移为s,平均速度等于总位移比总时间,即: ; 所以D选项正确;ABC选项错误。
6、一质点沿x轴方向运动,开始时位置为,第1s末位置为:,第2s末位置为:,若规定x轴正方向为正,则第1s内质点的位移为 5 m,第2s内质点的平均速度为 -2 m/s;
【解析】第1s内质点位移:
在第2s内质点位移:
第2s内质点的平均速度为:
【题型3:位移(x】-时间(t)图象与应用】物体A、B的x-t图象如图所示,由图可知:( A )
A、从第3s起,两物体运动方向相同,且vA>vB
B、两物体由同一位置开始运动,但物体A比物体B迟3s才开始运动
C、在5s内物体的位移相同,5s末A、B相遇
D、5s内物体A、B的平均速度相等(P11.)
【针对练习】1、甲乙两车某时刻由同一地点沿同一方向开始做直线运动,若以该时刻作为计时起点,得到两车的v-t图象如图所示,则下列说法正确的是( BD )
A、t1时刻乙车从后面追上甲车
B、t1时刻两车相距最远
C、t1时刻两车的速度刚好相等
D、0-t1时间内,乙车的平均速度小于甲车的平均速度。(P11.3)
2、(多选)如图所示是一辆汽车做直线运动的x-t图象,对线段OA、AB、BC、CD所表示的运动,下列说法正确的是( BC )
A、OA段运动最快;B、AB段静止
C、CD段表示的运动方向与初始运动方向相反
D、4h内汽车的位移大小为30km (P12.7)
【自我检测】1、(多选)如图所示是一辆汽车做直线运动的x-t图象,对相应的线段所表示的运动,下列说法正确的是( ACD )
A、AB段表示静止
B、BC段发生的位移大于CD段发生的位移
C、CD段运动方向和BC段运动方向相反
D、CD段运动速度大于BC段运动速度
2、【提高】如图所示,小孔同学沿着马路由A地出发经B、C地到达D地,共用16分钟,A、C、D恰好在一条直线上,求:
(1)从A地到D地的位移大小及路程。
(2)从A地到D地的平均速度和平均速率(结果保留三位有效数字)
【解析】(1)从A点出发,向北行驶了600m,到达B点,又向东行驶了800m到达C点,最后C到D800m,则路程:s=600m+800m+800m=2200m.
位移的大小:;方向由A→D。
(2)从A地到D地的平均速度:
平均速率:;
【点睛】解决本题的关键知道位移和路的区别,知道位移是矢量,路程是标题,平均速度是位移除以时间,平均速率是路程除以时间。
3、【提高】甲、乙两地间道路为直线,相距60km,一汽车用40km/h的平均速度通过了全程的1/3,剩余的2/3路程用了2.5h,求:
(1)此汽车在后2/3路程的平均速度。 (2)汽车在全过程中的平均速度大小。
【解析】(1)
(2)
【答】汽车在后2/3路程的平均速度是16km/h,汽车在全程的平均速度20km/h.停靠站
到达时刻
开车时刻
里程(km)
上海
…
18∶00
0
蚌埠
22∶26
22∶34
484
济南
03∶13
03∶21
966
北京
08∶00
…
1463
相关教案
这是一份第二章 匀变速直线运动的速度与位移的关系(有详解)教案,共5页。教案主要包含了强调说明,典型例题,解题思路,针对练习1,学力检测1,针对练习2,学力检测2,针对练习3等内容,欢迎下载使用。
这是一份第二章 匀变速直线运动的位移与时间的关系(有详解) -教案,共6页。教案主要包含了速度与时间关系式等内容,欢迎下载使用。
这是一份直线运动章末复习检测试卷 (有详解)(教案版),共3页。教案主要包含了实验题,计算题等内容,欢迎下载使用。

