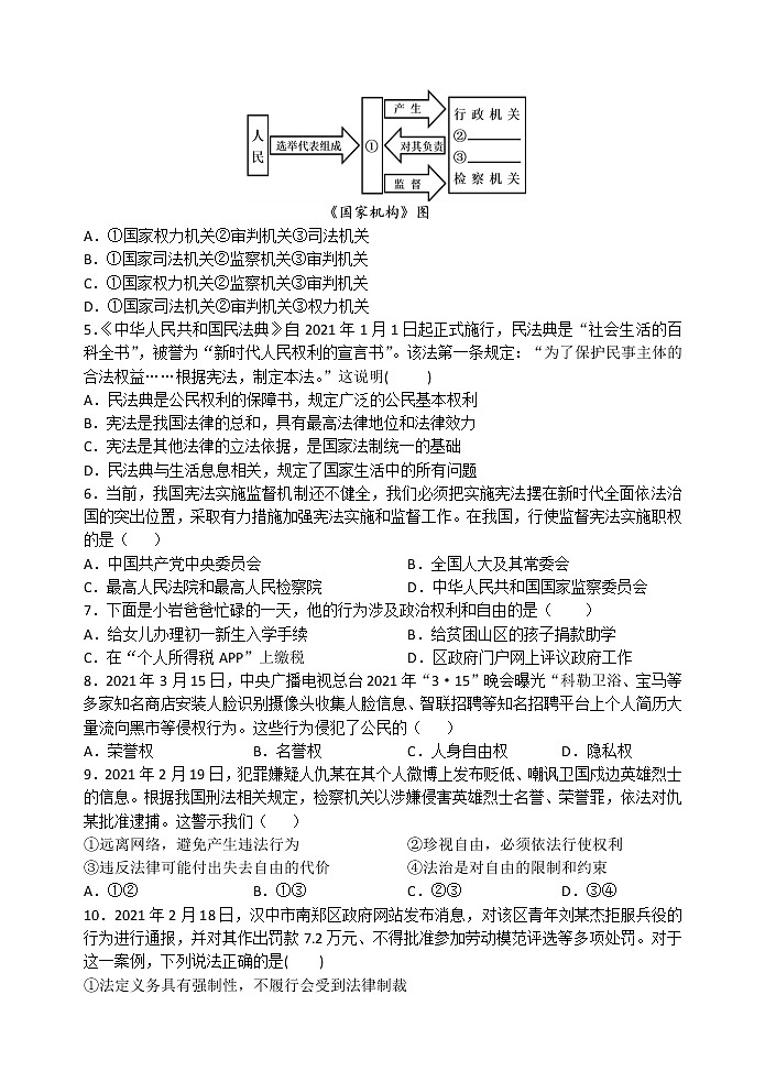
河北省秦皇岛市青龙县2020-2021学年八年级下学期期末考试道德与法治试题(word版 含答案)
展开相关试卷
这是一份河北省秦皇岛市青龙县2020-2021学年七年级上学期期中考试道德与法治试题(word版 含答案),共10页。试卷主要包含了考试形式为闭卷;,习近平主席曾经勉励青少年说,有一个班的班训是,孔子将学习过程划分为七个阶段等内容,欢迎下载使用。
这是一份河北省秦皇岛市青龙县2020-2021学年九年级上学期期中考试道德与法治试题(word版 含答案),共11页。试卷主要包含了考试形式为闭卷;等内容,欢迎下载使用。
这是一份河北省秦皇岛市青龙县2020-2021学年八年级上学期期中考试道德与法治试题(word版 含答案),共10页。试卷主要包含了考试形式为闭卷;等内容,欢迎下载使用。

